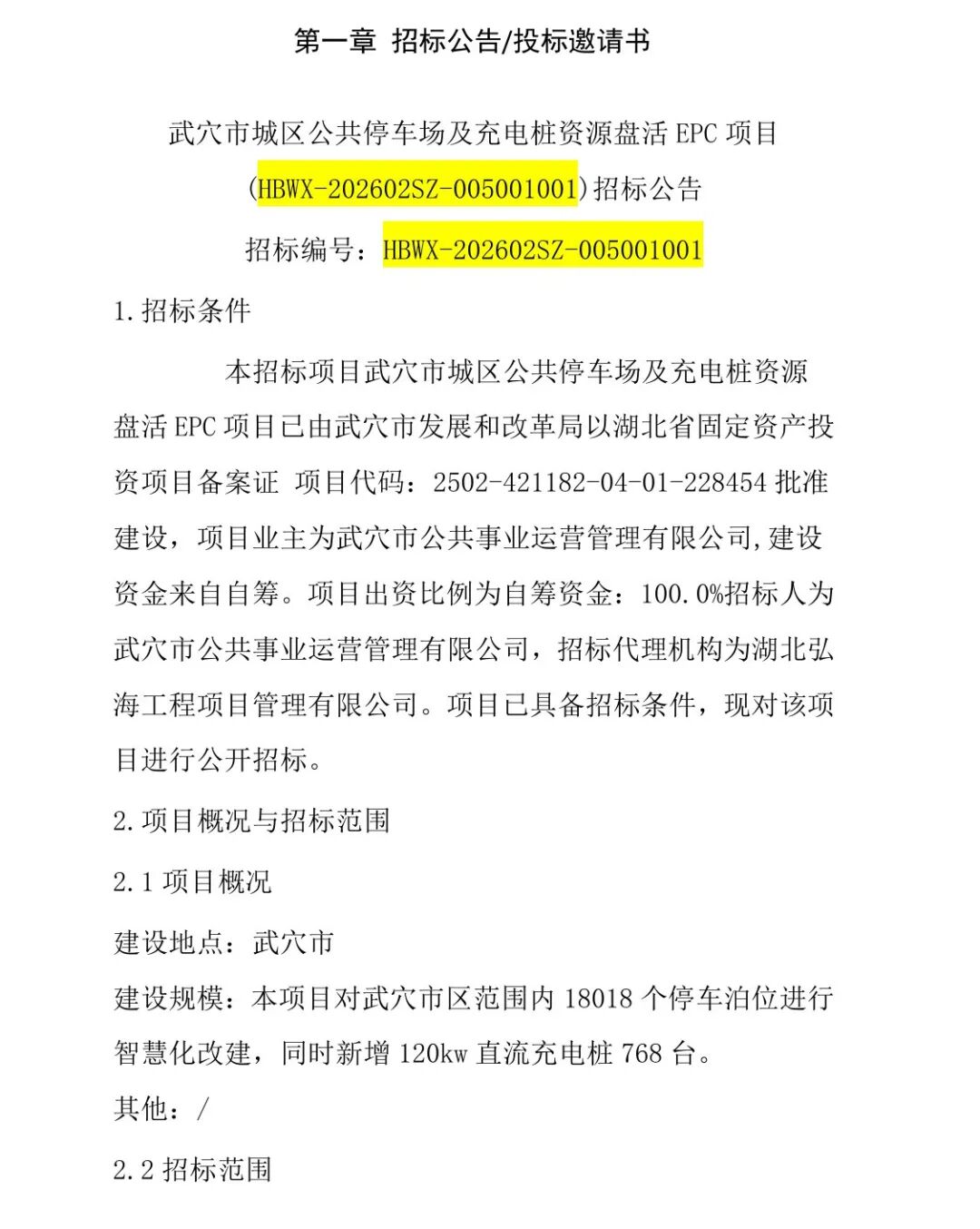
近日,湖北黄冈武穴市城区公共停车场及充电桩资源盘活EPC项目(HBWX-202602SZ-005001001)招标文件(资审文件)提前公示公告已经正式发布。
据公告显示,该项目对武穴市区范围内18018个停车泊位进行智慧化改建,同时新增120kw直流充电桩768台。
该项目合同估算价:15000万元。
本次招标接受联合体申请。
原文内容如下:






来源:武穴市公共资源交易中心
日期:2026-02-09 来源:充换电头条
近日,湖北黄冈武穴市城区公共停车场及充电桩资源盘活EPC项目(HBWX-202602SZ-005001001)招标文件(资审文件)提前公示公告已经正式发布。
据公告显示,该项目对武穴市区范围内18018个停车泊位进行智慧化改建,同时新增120kw直流充电桩768台。
该项目合同估算价:15000万元。
本次招标接受联合体申请。
原文内容如下:






来源:武穴市公共资源交易中心
能源资讯一手掌握,关注 "充换电头条" 微信公众号
看资讯 / 读政策 / 找项目 / 推品牌 / 卖产品 / 招投标 / 招代理 / 发文章
扫码关注
免责声明:本文仅代表作者本人观点,与国际储能网无关,文章内容仅供参考。凡本网注明"来源:国际储能网"的作品,均为本站原创,转载请注明“来源:国际储能网”!凡本网注明“来源:XXX(非国际储能网)”的作品,均转载自其它媒体,转载目的在于传递更多信息,并不代表本网赞同其观点和对其真实性负责。
如因作品内容、版权和其它问题需要同本网联系的,请在相关内容刊发之日起30日内进行,我们将第一时间进行删除处理 。联系方式:400-8256-198