进入2026年,新能源汽车产业的蓬勃发展持续传导至下游充电基础设施领域。
作为新能源汽车普及的“生命线”,充电桩行业迎来开门红!
1月份全国范围内大额充电桩招标项目密集落地,覆盖华南、华北、华中、西北、西南等二十余个省份及地区。
项目投资规模从数百万元到数十亿元不等,涉及公共停车、高速服务区、乡镇农村、产业园区等多个应用场景。
此番场景彰显出充电桩市场需求的爆发式增长态势,也预示着万亿级充电基础设施市场正加速步入高质量发展新阶段。
01
千亿元投资涌入
80+个大额充电桩基建项目招标



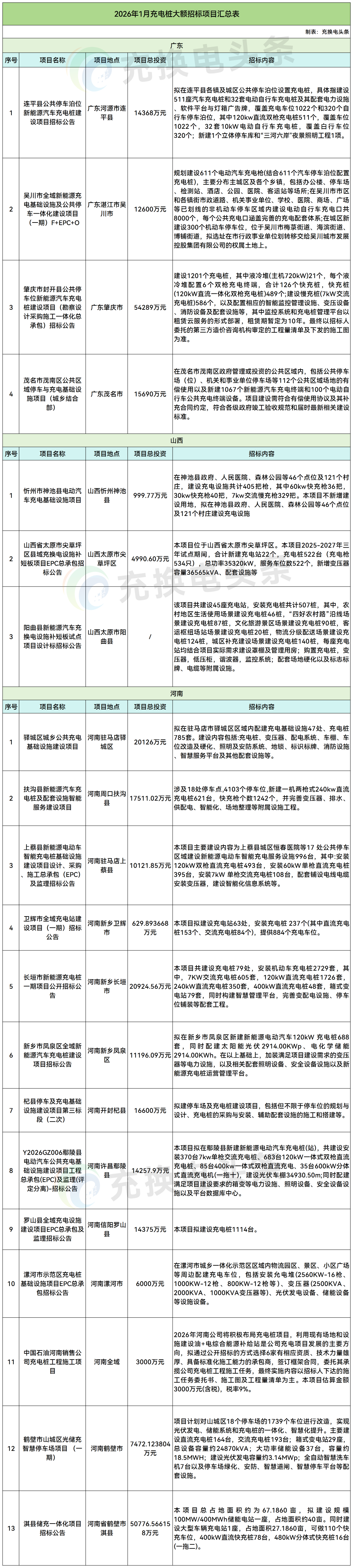
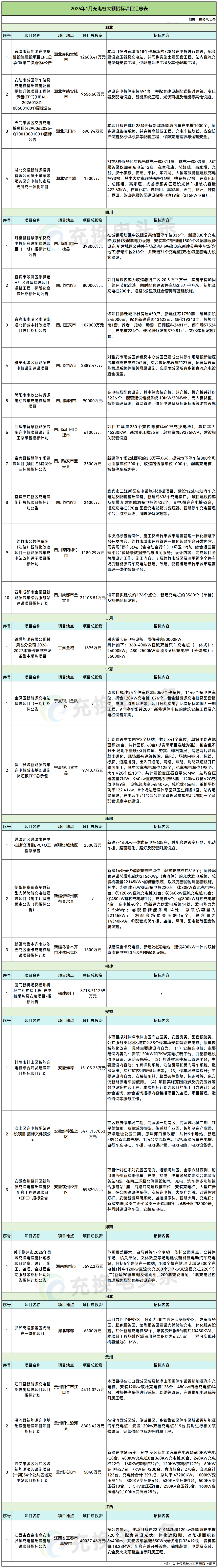
据充换电头条不完全统计,2026年1月全国公开披露的充电桩大额招标项目超80个,总投资规模累计突破千亿元。
从区域分布来看:
南方地区依托新能源汽车保有量优势,招标热度领跑全国。
北方地区则借力县域补短板政策,呈现出快速追赶态势,形成了“南北联动、全域推进”的建设格局。
其中,广东、河南、山东、四川等省份表现尤为突出,成为充电桩建设的核心阵地。
华南地区作为新能源产业的先行区,1月份充电桩招标市场持续火热,广东省多个项目投资规模突破亿元,成为区域市场的“领头羊”。
华中地区的河南省凭借人口基数与区位优势,形成了多点开花的建设态势,1月份招标项目覆盖驻马店、周口、新乡、开封等多个地市,总投资规模稳居全国前列。
华东地区的山东省则聚焦智慧化、规模化建设,多个重点项目彰显产业升级趋势。
青岛西海岸新区全域充电基础设施项目以18亿元的总投资成为当月全国最大规模招标项目,计划在四大发展区建设电动汽车充电设施超1.4万台、电动自行车充电设施配套超1.2万个,打造全域覆盖、高效便捷的充电服务体系。
西南地区的四川省依托新型城镇化建设,充电桩招标项目呈现出规模化、多元化特点,多个项目投资规模突破亿元。
除了上述核心省份,北方地区的山西、陕西、宁夏,东北地区的黑龙江,西北地区的甘肃、新疆,以及华南的海南、华东的福建、安徽等省份和地区,1月份均有大额充电桩招标项目落地,呈现出全域推进的良好态势。
从项目特点来看:
1月份全国充电桩招标市场呈现出三大明显趋势,彰显出行业高质量发展的鲜明导向。
一是“光储充”一体化成为主流模式,多个项目同步配套建设光伏发电系统、储能设备,实现“发电-储能-充电”的闭环运行,既提升了充电服务的稳定性,又助力清洁能源的消纳,如新乡市凤泉区项目、湖北交投全域项目等均融入光储充一体化设计。
二是智能化水平持续提升,多数项目配套建设智慧管理平台、智能监控系统、车牌识别系统等,实现充电预约、费用结算、设备监控的全流程智能化管理,提升用户充电体验。
三是应用场景不断拓展,从传统的城市公共停车场,逐步延伸至高速服务区、乡镇农村、产业园区、机场等多个场景,同时兼顾电动汽车与电动自行车充电需求,形成多元化的应用格局。

02
需求爆发叠加产业升级
万亿充电桩市场未来可期
总的来看,充电桩招标市场的爆发式增长,背后是政策支持、市场需求与产业升级的三重驱动。
近年来,国家持续出台多项政策支持充电基础设施建设,明确提出“加快推进充电基础设施建设,构建全域覆盖的充电服务网络”。
同时加大对县域补短板、光储充一体化项目的扶持力度,为行业发展提供了坚实的政策保障。
而随着新能源汽车保有量的持续攀升,消费者对充电便捷性的需求也日益迫切,倒逼充电基础设施加速建设,形成了旺盛的市场需求。
此外,充电桩产业技术不断升级,液冷超充、智能运维、储能协同等新技术的应用,推动项目建设向高效化、智能化、绿色化转型,进一步激发了市场活力。
据业内人士指出,充电桩作为新能源汽车产业的重要配套,是实现“双碳”目标的关键支撑,当前行业正处于需求爆发期与高质量发展期的叠加阶段。
此前,国家发改委、能源局联合印发的《关于进一步构建高质量充电基础设施体系的指导意见》中已明确提出到2030 年实现“车桩比1:1”的战略目标,这意味着未来5年将新增充电桩2000万台,市场规模突破1.2万亿元。
届时,将形成涵盖设备制造、建设安装、运营服务等全产业链的庞大产业体系。
而从1月份的招标数据来看,充电桩建设正从“集中攻坚”向“全域普及”转变,从“数量追赶”向“质量提升”转变,全产业链将迎来持续的发展机遇。
未来,随着全域覆盖的充电服务网络逐步建成,充电桩产业将迎来更加广阔的发展空间,成为推动高质量发展的新引擎、新动能。
来源:充换电头条
切换行业






正在加载...



