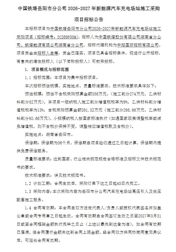
近日,中国铁塔岳阳市分公司2026-2027年新能源汽车充电场站施工采购项目招标公告发布。
据公告显示,本次招标预估规模、实施地点、质量标准要求、技术标准要求具体如下:
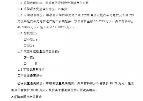
预估规模:预估不含税采购预算金额356万元,(施工部分274万元,乙供材料部分82万元),本项目一般纳税人施工部分增值税税率为9%,乙供材料部分增
值税税率为13%,含税采购预算金额391.32万元(施工部分298.66万元,乙供材料部分92.66万元),小规模纳税人按国家标准执行(如遇国家政策调整税率或减
免增值税,则不含税价保持不变,调整相应增值税款及含税价)。
实施地点:湖南省岳阳市。
保修期:保修期为36个月,保修期自项目验收通过之日起计算,保修期内提供免费保修服务。
质量标准要求:达到国家、行业相关规范规定合格标准及招标文件技术规范书的要求。
原公告如下:









切换行业





正在加载...



