近日,河南鹤壁市国控公共交通有限公司充电桩换新采购项目(二次)谈判采购采购公告发布。
据公告显示,该项目拟在朝阳街场站换新200KW一拖5充电桩设备两套;鹤山区场站换新200KW一拖5充电桩设备两套;淇河路场站换新160KW一机4枪充电桩设备一台;具体参数见采购文件第五章采购需求。
项目总投资40万元。
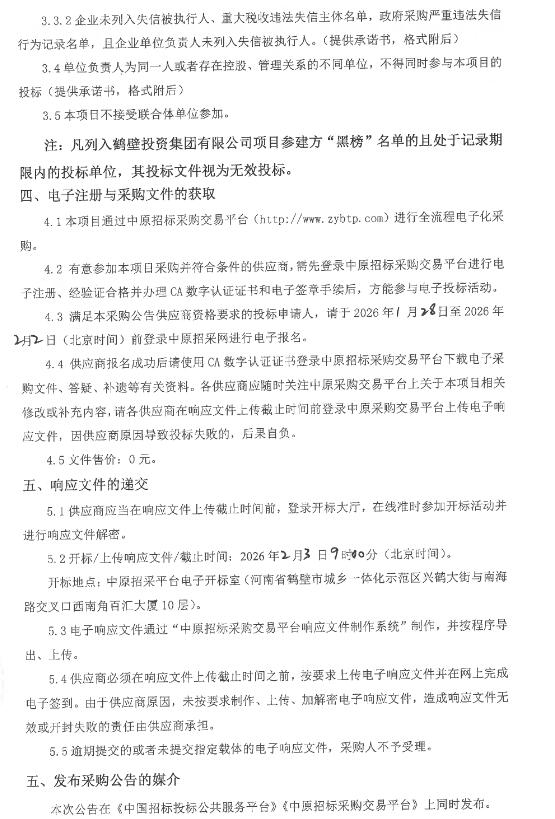
原招标公告如下:



日期:2026-01-29 来源:中原招标采购交易平台
近日,河南鹤壁市国控公共交通有限公司充电桩换新采购项目(二次)谈判采购采购公告发布。
据公告显示,该项目拟在朝阳街场站换新200KW一拖5充电桩设备两套;鹤山区场站换新200KW一拖5充电桩设备两套;淇河路场站换新160KW一机4枪充电桩设备一台;具体参数见采购文件第五章采购需求。
项目总投资40万元。
原招标公告如下:



能源资讯一手掌握,关注 "充换电头条" 微信公众号
看资讯 / 读政策 / 找项目 / 推品牌 / 卖产品 / 招投标 / 招代理 / 发文章
扫码关注
免责声明:本文仅代表作者本人观点,与国际储能网无关,文章内容仅供参考。凡本网注明"来源:国际储能网"的作品,均为本站原创,转载请注明“来源:国际储能网”!凡本网注明“来源:XXX(非国际储能网)”的作品,均转载自其它媒体,转载目的在于传递更多信息,并不代表本网赞同其观点和对其真实性负责。
如因作品内容、版权和其它问题需要同本网联系的,请在相关内容刊发之日起30日内进行,我们将第一时间进行删除处理 。联系方式:400-8256-198