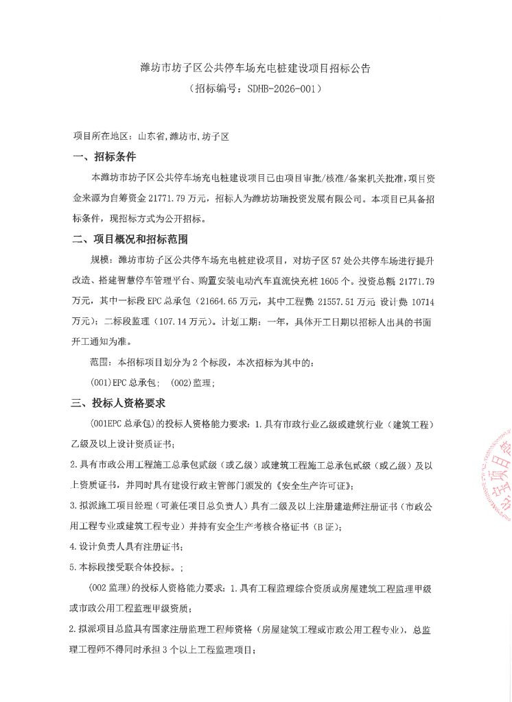
近日,山东潍坊市坊子区公共停车场充电桩建设项目招标公告发布。
据公告显示,该项目拟对山东潍坊市坊子区57处公共停车场进行提升改造、搭建只会停车管理平台、购置安装电动汽车直流快充桩1605个。
该项目投资总额21771.79万元,其中一标段EPC总承包(21664.65万元,其中工程费:21557.51万元,设计费:107.14万元);二标段监理(107.14万元)。
计划工期:一年,具体开工日期以招标人出具的书面开工通知为准。
原公告如下:



来源:中国招标投标公共服务平台
日期:2026-01-21 来源:充换电头条
近日,山东潍坊市坊子区公共停车场充电桩建设项目招标公告发布。
据公告显示,该项目拟对山东潍坊市坊子区57处公共停车场进行提升改造、搭建只会停车管理平台、购置安装电动汽车直流快充桩1605个。
该项目投资总额21771.79万元,其中一标段EPC总承包(21664.65万元,其中工程费:21557.51万元,设计费:107.14万元);二标段监理(107.14万元)。
计划工期:一年,具体开工日期以招标人出具的书面开工通知为准。
原公告如下:



来源:中国招标投标公共服务平台
能源资讯一手掌握,关注 "充换电头条" 微信公众号
看资讯 / 读政策 / 找项目 / 推品牌 / 卖产品 / 招投标 / 招代理 / 发文章
扫码关注
免责声明:本文仅代表作者本人观点,与国际储能网无关,文章内容仅供参考。凡本网注明"来源:国际储能网"的作品,均为本站原创,转载请注明“来源:国际储能网”!凡本网注明“来源:XXX(非国际储能网)”的作品,均转载自其它媒体,转载目的在于传递更多信息,并不代表本网赞同其观点和对其真实性负责。
如因作品内容、版权和其它问题需要同本网联系的,请在相关内容刊发之日起30日内进行,我们将第一时间进行删除处理 。联系方式:400-8256-198