近日,杭州市城乡建设委员会发布公开征求《杭州市新能源汽车充电设施专项规划(草案)》意见的通知。
文件显示,本次公示期间,市建委对《关于公开征求<杭州市新能源汽车充电设施专项规划(草案)>意见的通知》公开征集意见,共收到意见建议1条,经认真分析研究,其中采纳0条、部分采纳0条,未采纳1条。
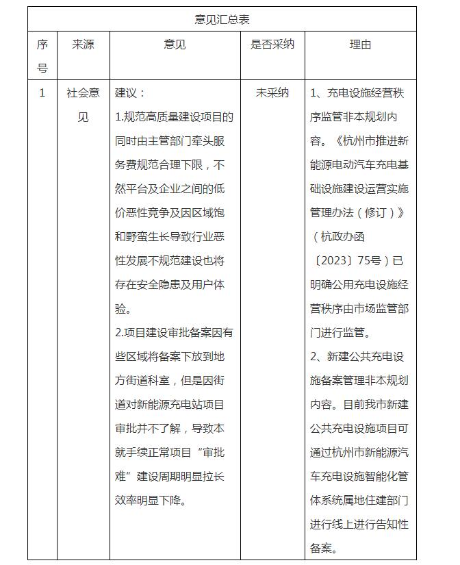
该条建议内容为:
1.规范高质量建设项目的同时由主管部门牵头服务费规范合理下限,不然平台及企业之间的低价恶性竞争及因区域饱和野蛮生长导致行业恶性发展不规范建设也将存在安全隐患及用户体验。
2.项目建设审批备案因有些区域将备案下放到地方街道科室,但是因街道对新能源充电站项目审批并不了解,导致本就手续正常项目“审批难”建设周期明显拉长效率明显下降。
未采纳原因:
1、充电设施经营秩序监管非本规划内容。《杭州市推进新能源电动汽车充电基础设施建设运营实施管理办法(修订)》(杭政办函〔2023〕75号)已明确公用充电设施经营秩序由市场监管部门进行监管。
2、新建公共充电设施备案管理非本规划内容。目前我市新建公共充电设施项目可通过杭州市新能源汽车充电设施智能化管体系统属地住建部门进行线上进行告知性备案。
原文内容如下:
关于公开征求《杭州市新能源汽车充电设施专项规划(草案)》意见的通知
本次公示期间,市建委对《关于公开征求<杭州市新能源汽车充电设施专项规划(草案)>意见的通知》公开征集意见,共收到意见建议1条,经认真分析研究,其中采纳0条、部分采纳0条,未采纳1条。

切换行业





正在加载...



