近日,阜阳市发展改革委发布关于《市政府2025年重点工作》第四季度落实情况。
文件提到,今年计划实施76个新能源汽车产业重点项目,总投资583.48亿元,年度计划投资129.73亿元。银贮科技引进宁波大学院士团队,已在废弃磷酸铁锂再生补锂剂与高密度磷酸铁锂正极材料制备技术领域实现技术突破。阜阳英飞源将深圳总部的液冷超充、V2G车网互动等前沿技术在我市快速转化,为新能源充换电产业注入强劲动力。祺力汽车孵化全新品牌“闪铺汽车”,集成AI大数据技术,推动“人找货”向“货找人”转变。
原文如下:



日期:2026-01-20 来源:阜阳市发展和改革委员会
近日,阜阳市发展改革委发布关于《市政府2025年重点工作》第四季度落实情况。
文件提到,今年计划实施76个新能源汽车产业重点项目,总投资583.48亿元,年度计划投资129.73亿元。银贮科技引进宁波大学院士团队,已在废弃磷酸铁锂再生补锂剂与高密度磷酸铁锂正极材料制备技术领域实现技术突破。阜阳英飞源将深圳总部的液冷超充、V2G车网互动等前沿技术在我市快速转化,为新能源充换电产业注入强劲动力。祺力汽车孵化全新品牌“闪铺汽车”,集成AI大数据技术,推动“人找货”向“货找人”转变。
原文如下:



能源资讯一手掌握,关注 "充换电头条" 微信公众号
看资讯 / 读政策 / 找项目 / 推品牌 / 卖产品 / 招投标 / 招代理 / 发文章
扫码关注
免责声明:本文仅代表作者本人观点,与国际储能网无关,文章内容仅供参考。凡本网注明"来源:国际储能网"的作品,均为本站原创,转载请注明“来源:国际储能网”!凡本网注明“来源:XXX(非国际储能网)”的作品,均转载自其它媒体,转载目的在于传递更多信息,并不代表本网赞同其观点和对其真实性负责。
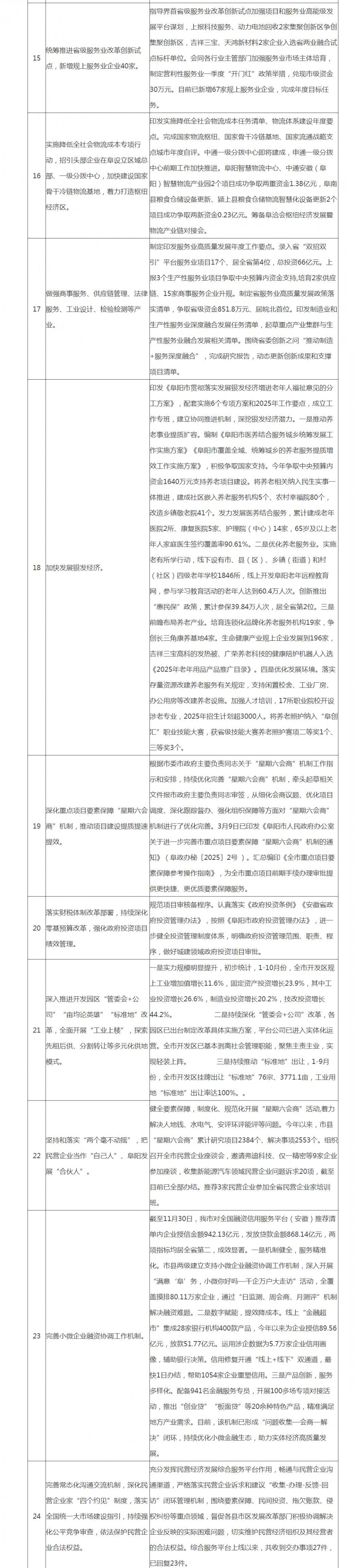
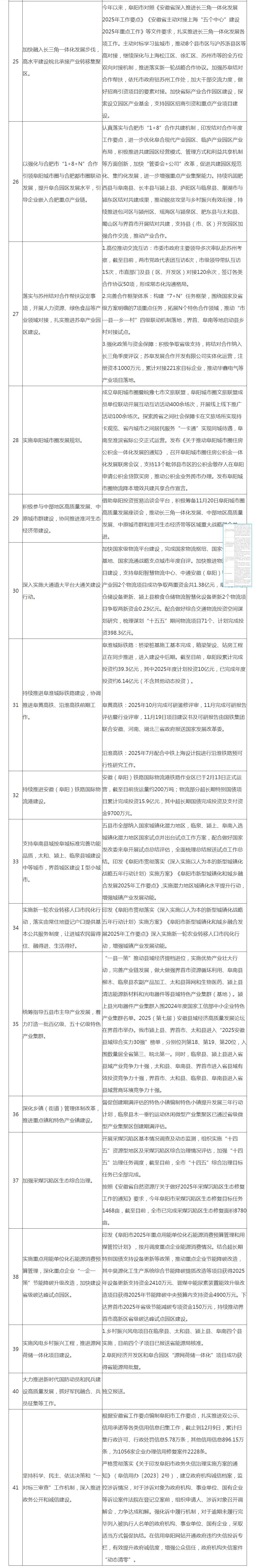
如因作品内容、版权和其它问题需要同本网联系的,请在相关内容刊发之日起30日内进行,我们将第一时间进行删除处理 。联系方式:400-8256-198