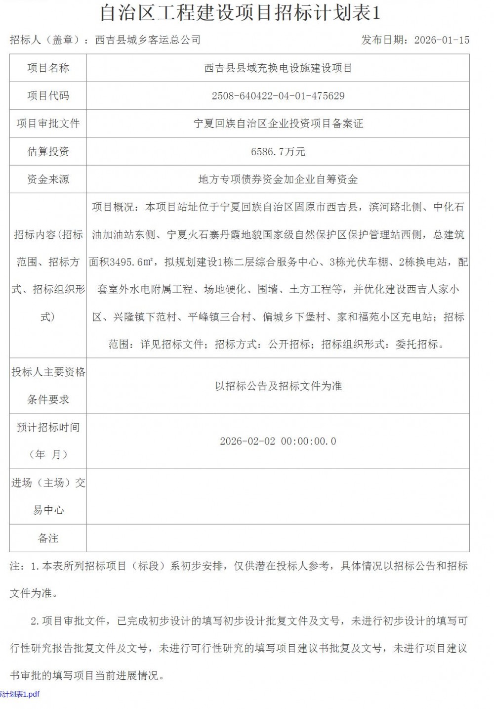
近日,宁夏西吉县县域充换电设施建设项目招标计划发布。
据公告显示,该项目站址位于宁夏回族自治区固原市西吉县,滨河路北侧、中化石油加油站东侧、宁夏火石寨丹霞地貌国家级自然保护区保护管理站西侧,总建筑面积3495.6㎡,拟规划建设1栋二层综合服务中心、3栋光伏车棚、2栋换电站,配套室外水电附属工程、场地硬化、围墙、土方工程等,并优化建设西吉人家小区、兴隆镇下范村、平峰镇三合村、偏城乡下堡村、家和福苑小区充电站。
该项目总投资为6586.7万元。
原公告内容如下:

日期:2026-01-16 来源:宁夏回族自治区公共资源交易网
近日,宁夏西吉县县域充换电设施建设项目招标计划发布。
据公告显示,该项目站址位于宁夏回族自治区固原市西吉县,滨河路北侧、中化石油加油站东侧、宁夏火石寨丹霞地貌国家级自然保护区保护管理站西侧,总建筑面积3495.6㎡,拟规划建设1栋二层综合服务中心、3栋光伏车棚、2栋换电站,配套室外水电附属工程、场地硬化、围墙、土方工程等,并优化建设西吉人家小区、兴隆镇下范村、平峰镇三合村、偏城乡下堡村、家和福苑小区充电站。
该项目总投资为6586.7万元。
原公告内容如下:

能源资讯一手掌握,关注 "充换电头条" 微信公众号
看资讯 / 读政策 / 找项目 / 推品牌 / 卖产品 / 招投标 / 招代理 / 发文章
扫码关注
免责声明:本文仅代表作者本人观点,与国际储能网无关,文章内容仅供参考。凡本网注明"来源:国际储能网"的作品,均为本站原创,转载请注明“来源:国际储能网”!凡本网注明“来源:XXX(非国际储能网)”的作品,均转载自其它媒体,转载目的在于传递更多信息,并不代表本网赞同其观点和对其真实性负责。
如因作品内容、版权和其它问题需要同本网联系的,请在相关内容刊发之日起30日内进行,我们将第一时间进行删除处理 。联系方式:400-8256-198