近日,江苏启东市乡镇充电桩布局项目市场询价公告发布。
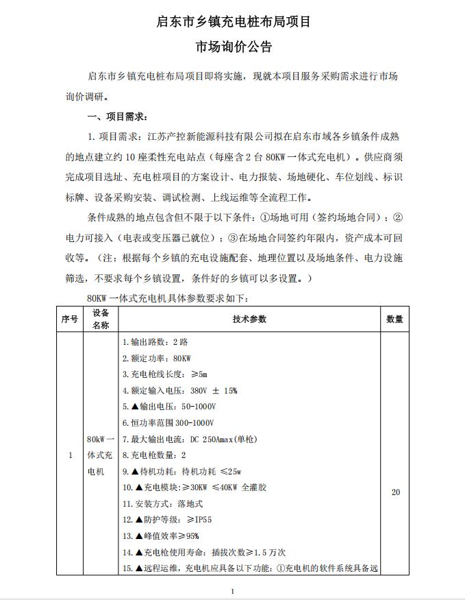
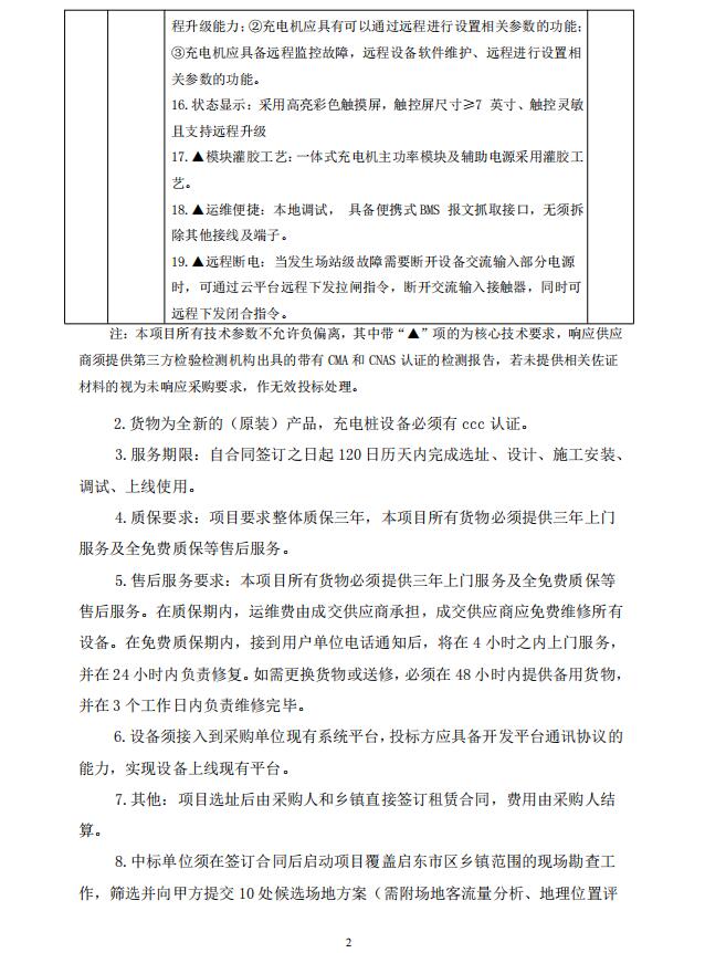
据公告内容显示,江苏产控新能源科技有限公司拟在启东市域各乡镇条件成熟的地点建立约10座柔性充电站点(每座含2台80KW一体式充电机)。供应商须完成项目选址、充电桩项目的方案设计、电力报装、场地硬化、车位划线、标识标牌、设备采购安装、调试检测、上线运维等全流程工作。
条件成熟的地点包含但不限于以下条件:①场地可用(签约场地合同);②电力可接入(电表或变压器已就位);③在场地合同签约年限内,资产成本可回收等。(注:根据每个乡镇的充电设施配套、地理位置以及场地条件、电力设施筛选,不要求每个乡镇设置,条件好的乡镇可以多设置。)
原公告如下:





切换行业



正在加载...



