近日,海南省科学技术厅发布关于省重点研发计划“热带海岛环境下充电设施运行可靠性及智慧运维关键技术研究及应用”等项目验收结果的通知。
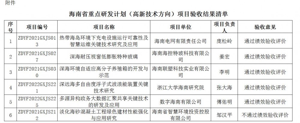
文件指出,根据海南省科技计划项目管理有关规定,经委托第三方机构验收并公示,现批复省重点研发计划“热带海岛环境下充电设施运行可靠性及智慧运维关键技术研究及应用”等5个项目验收结果为“通过绩效验收评价”,“淡化海砂混凝土工程绿色建材性能强化与应用研究”项目验收结果为“不通过绩效验收评价”。
原文件内容如下:
海南省科学技术厅关于省重点研发计划“热带海岛环境下充电设施运行可靠性及智慧运维关键技术研究及应用”等项目验收结果的通知
各相关单位:
根据海南省科技计划项目管理有关规定,经委托第三方机构验收并公示,现批复省重点研发计划“热带海岛环境下充电设施运行可靠性及智慧运维关键技术研究及应用”等5个项目验收结果为“通过绩效验收评价”,“淡化海砂混凝土工程绿色建材性能强化与应用研究”项目验收结果为“不通过绩效验收评价”(详见附件)。
附件:海南省重点研发计划(高新技术方向)项目验收结果清单
海南省科学技术厅
2026年1月5日
(此件主动公开)

切换行业





正在加载...



