近日,福建厦门新机场及福州机场二期扩建工程-充电桩采购及安装项目-中标结果公示发布。
据公告显示,中标人为厦门兆翔综合能源服务有限公司、厦门电力工程集团有限公司,中标价格3383.430884万元。
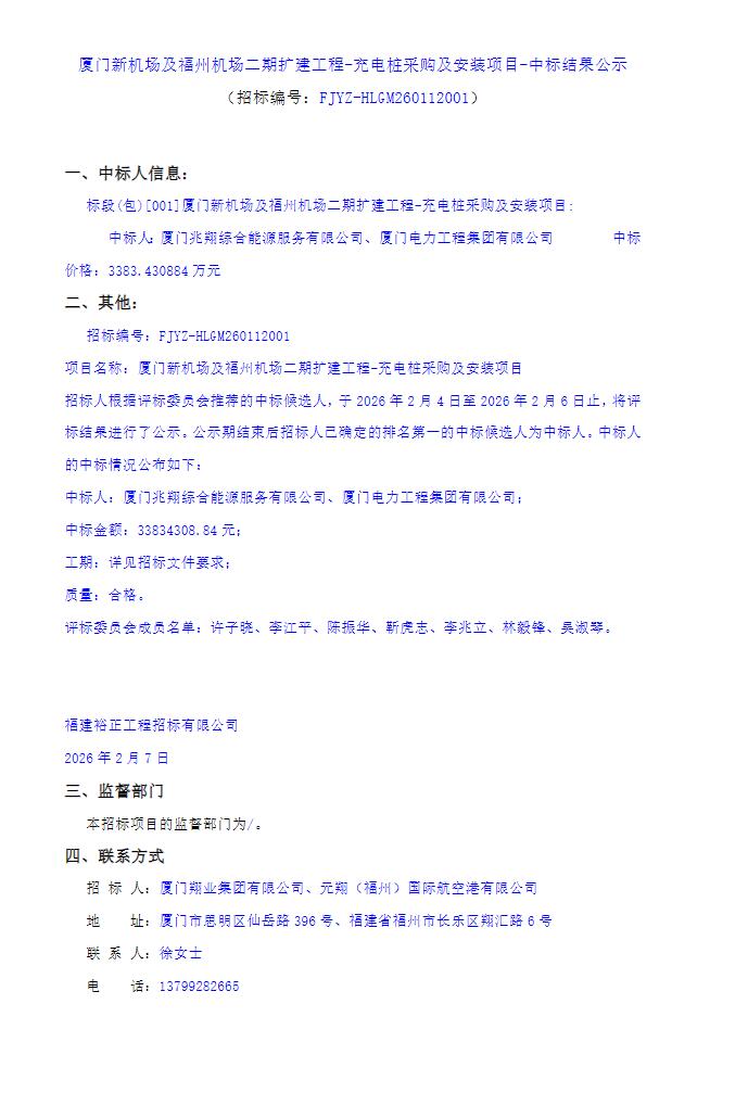
原公告如下:


日期:2026-02-09 来源:中国招标投标公共服务平台
近日,福建厦门新机场及福州机场二期扩建工程-充电桩采购及安装项目-中标结果公示发布。
据公告显示,中标人为厦门兆翔综合能源服务有限公司、厦门电力工程集团有限公司,中标价格3383.430884万元。
原公告如下:


能源资讯一手掌握,关注 "充换电头条" 微信公众号
看资讯 / 读政策 / 找项目 / 推品牌 / 卖产品 / 招投标 / 招代理 / 发文章
扫码关注
免责声明:本文仅代表作者本人观点,与国际储能网无关,文章内容仅供参考。凡本网注明"来源:国际储能网"的作品,均为本站原创,转载请注明“来源:国际储能网”!凡本网注明“来源:XXX(非国际储能网)”的作品,均转载自其它媒体,转载目的在于传递更多信息,并不代表本网赞同其观点和对其真实性负责。
如因作品内容、版权和其它问题需要同本网联系的,请在相关内容刊发之日起30日内进行,我们将第一时间进行删除处理 。联系方式:400-8256-198