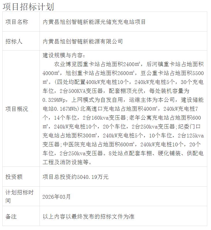
近日,河南安阳内黄县旭创智链新能源光储充充电站项目招标计划已公布。
据公告显示,该项目农业博览园重卡站占地面积2400㎡,后河镇重卡站占地面积4000㎡,旭创重卡站占地面积2600㎡,豆公重卡站占地面积5500㎡。(四处均配置400kW充电桩10个,240kW充电桩5个,30个充电车位,2台500KVA变压器,配套棚顶光伏,每处装机容量为0.329MWp,上网模式为自发自用,运维主体为本公司,建设储能电站0.167MWh)北高速口充电站占地面积400㎡,240kW充电桩7个,14个车位,2台160kva变压器;老年公寓充电站占地面积600㎡,240kW充电桩10个,20个车位,2台250kva变压器;纪委门口充电站占地面积300㎡,240kW充电桩5个,10个车位,2台125kva变压器;中医院充电站占地面积600㎡,240kW充电桩10个,20个车位,2台250kva变压器。8处站点配套车棚、硬化铺装、供配电工程及消防设施等。
项目总投资约5040.19万元。
原文如下:

切换行业






正在加载...



