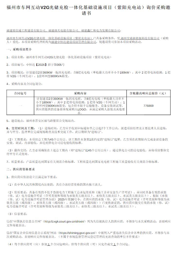
近日,福建省福州市车网互动V2G光储充检一体化基础设施项目(紫阳充电站)招标公告发布。
据公告显示,该项目计划建设2套360KW一拖四充电桩,含8把充电枪(单枪最大功率不小于180kW),其中2把带电池检测,1把带V2G(车网互动),1套环网型800KVA箱变。建设地点位于福州市晋安区福马路紫阳公交场站内。
原文如下:



日期:2026-02-04 来源:福建限额电子交易平台
能源资讯一手掌握,关注 "充换电头条" 微信公众号
看资讯 / 读政策 / 找项目 / 推品牌 / 卖产品 / 招投标 / 招代理 / 发文章
扫码关注
免责声明:本文仅代表作者本人观点,与国际储能网无关,文章内容仅供参考。凡本网注明"来源:国际储能网"的作品,均为本站原创,转载请注明“来源:国际储能网”!凡本网注明“来源:XXX(非国际储能网)”的作品,均转载自其它媒体,转载目的在于传递更多信息,并不代表本网赞同其观点和对其真实性负责。
如因作品内容、版权和其它问题需要同本网联系的,请在相关内容刊发之日起30日内进行,我们将第一时间进行删除处理 。联系方式:400-8256-198