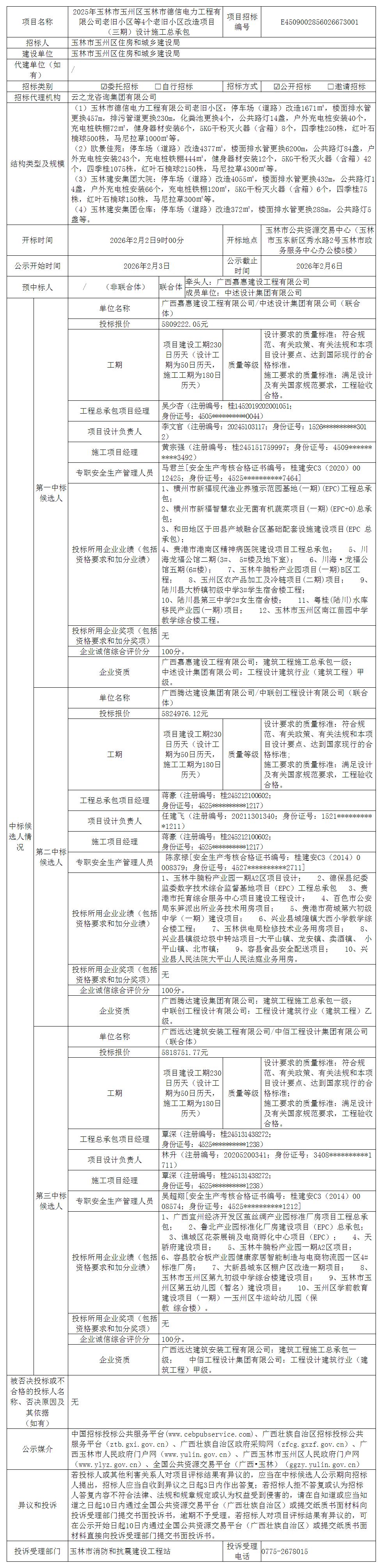
近日,2025年广西玉林市玉州区玉林市德信电力工程有限公司老旧小区等4个老旧小区改造项目(三期)设计施工总承包中标候选人公示正式发布。
据公示显示,广西嘉惠建设工程有限公司/中述设计集团有限公司(联合体)以5809222.05元的投标报价成为第一中标候选人,广西腾达建设集团有限公司/中联创工程设计有限公司(联合体)以5824976.12元的投标报价成为第二中标候选人;广西远达建筑安装工程有限公司/中佰工程设计集团有限公司(联合体)以5818751.77元的投标报价成为第三中标候选人。
原文如下:

切换行业





正在加载...


