近日,贵州省能源局印发关于公开征求《贵州省深化提升“获得电力”服务水平全面打造现代化用电营商环境行动方案》意见的通知。
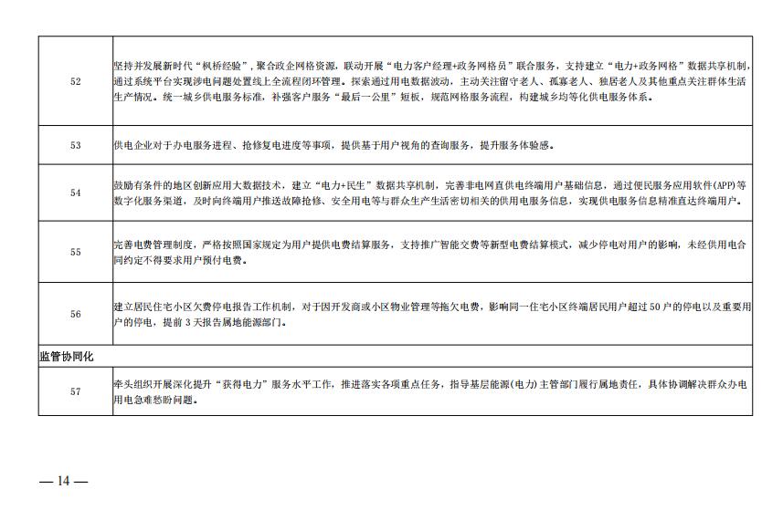
文件指出,支持绿色电力应用。定期开展分布式光伏接入电网承载力评估信息公开工作,不断完善承载力提升措施,促进配电网与分布式新能源协调发展。建立健全绿电消费推广机制,鼓励重点用能单位提高绿电使用比例。优化电动汽车充(换)电设施报装流程,按照“三零”政策要求做好电动自行车充电设施接电服务,规范电动自行车充电设施接电服务和安全管理,保障群众绿色出行需求。
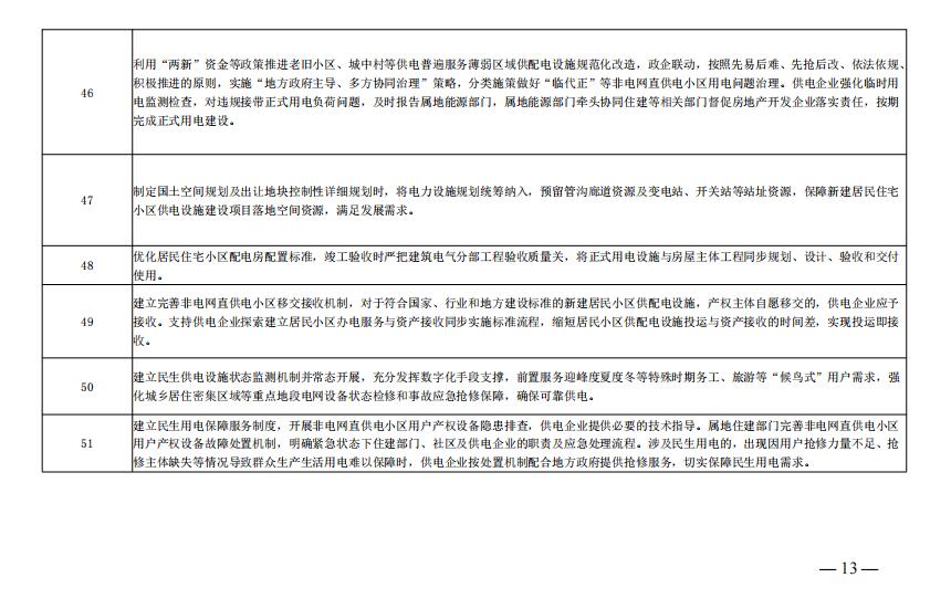
统筹主配网规划,适度超前做好电网设施布局,提高配电网灵活转带和自愈能力。统筹网架改造和项目用电需求,适度超前规划变配电布点,强化潜在用电项目周边网架的可接入能力,保持合理供电裕度,支撑“电等发展”理念落地实施;差异化提高局部规划设计和灾害防范标准,促进防灾抗灾能力提升;结合分布式新能源、电动汽车充电设施、清洁取暖等发展需求,加快配电网改造升级,切实提升城乡配电网供电保障能力和综合承载能力。支持探索“人工智能+电网”,加强电网工程指挥建设管理,逐步实现电力供需预测、电网智能指端分析、规划方案智能生成等电网规划设计应用。
原文如下:
省能源局关于公开征求《贵州省深化提升“获得电力”服务水平全面打造现代化用电营商环境行动方案》意见的通知
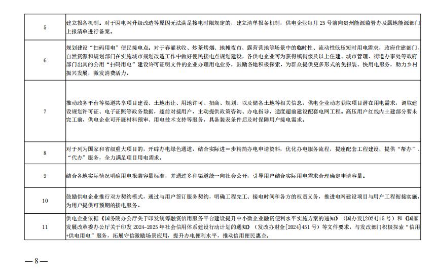
为深入贯彻落实习近平总书记视察贵州时的重要讲话精神,持续提升我省“获得电力”服务水平和优化用电营商环境,根据《国家发展改革委 国家能源局关于深化提升“获得电力”服务水平 全面打造现代化用电营商环境的意见》(发改能源规〔2025〕624号)有关要求,我局组织起草了《贵州省深化提升“获得电力”服务水平 全面打造现代化用电营商环境行动方案(征求意见稿)》,现向社会公开征求意见,时间为2026年1月23日至2月21日。欢迎有关单位和社会各界人士提出宝贵意见建议,通过电子邮件反馈省能源局电力处。
感谢您的参与和支持!
邮箱:gznyjdlc@163.com
附件: 贵州省深化提升“获得电力”服务水平全面打造现代化用电营商环境行动方案(征求意见稿).docx

















切换行业






正在加载...



