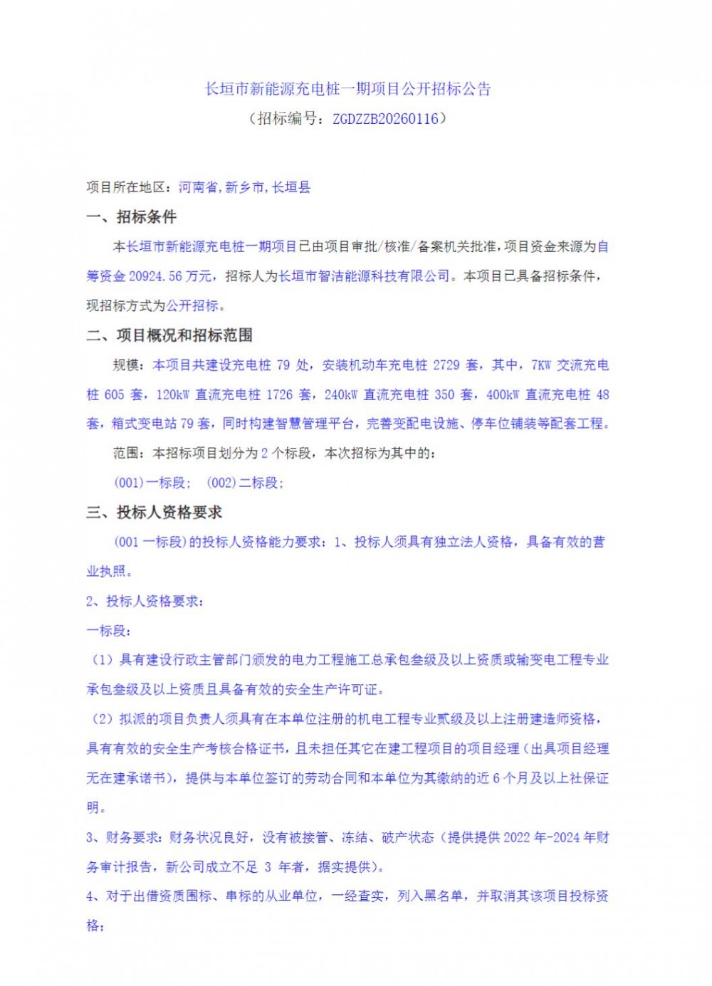
近日,河南长垣市新能源充电桩一期项目公开招标公告发布。
据公告显示,该项目共建设充电桩79 处,安装机动车充电桩2729 套,其中,7KW交流充电桩605 套,120kW 直流充电桩1726 套,240kW直流充电桩350 套,400kW 直流充电桩 48套,箱式变电站79 套,同时构建智慧管理平台,完善变配电设施、停车位铺装等配套工程。
该项目总投资20924.56万元。
原公告如下:







日期:2026-01-23 来源:中国招标投标公共服务平台
近日,河南长垣市新能源充电桩一期项目公开招标公告发布。
据公告显示,该项目共建设充电桩79 处,安装机动车充电桩2729 套,其中,7KW交流充电桩605 套,120kW 直流充电桩1726 套,240kW直流充电桩350 套,400kW 直流充电桩 48套,箱式变电站79 套,同时构建智慧管理平台,完善变配电设施、停车位铺装等配套工程。
该项目总投资20924.56万元。
原公告如下:







能源资讯一手掌握,关注 "充换电头条" 微信公众号
看资讯 / 读政策 / 找项目 / 推品牌 / 卖产品 / 招投标 / 招代理 / 发文章
扫码关注
免责声明:本文仅代表作者本人观点,与国际储能网无关,文章内容仅供参考。凡本网注明"来源:国际储能网"的作品,均为本站原创,转载请注明“来源:国际储能网”!凡本网注明“来源:XXX(非国际储能网)”的作品,均转载自其它媒体,转载目的在于传递更多信息,并不代表本网赞同其观点和对其真实性负责。
如因作品内容、版权和其它问题需要同本网联系的,请在相关内容刊发之日起30日内进行,我们将第一时间进行删除处理 。联系方式:400-8256-198