近日,湛江市住房和城乡建设局发布关于延长《湛江市住房和城乡建设局关于湛江市既有住宅物业小区地下汽车库电动汽车充电基础设施建设管理工作指引(试行)》有效期的通知。
文件显示,经研究,市住房城乡建设局决定继续施行《湛江市住房和城乡建设局关于湛江市既有住宅物业小区地下汽车库电动汽车充电基础设施建设管理工作指引(试行)》,其有效期延长至2028年1月1日。
原文内容如下:
湛江市住房和城乡建设局关于延长《湛江市住房和城乡建设局关于湛江市既有住宅物业小区地下汽车库电动汽车充电基础设施建设管理工作指引(试行)》有效期的通知
各有关单位:
经研究,市住房城乡建设局决定继续施行《湛江市住房和城乡建设局关于湛江市既有住宅物业小区地下汽车库电动汽车充电基础设施建设管理工作指引(试行)》,其有效期延长至2028年1月1日。在继续施行期间,该文件如有修改或废止,以新修改文件的公布或废止的通知为准。
请遵照执行。
湛江市住房和城乡建设局
2025年12月26日
湛江市住房和城乡建设局关于湛江市既有住宅物业小区地下汽车库电动汽车
充电基础设施建设管理工作指引(试行)
为推动湛江市既有住宅物业小区电动汽车充电基础设施建设管理,加强和规范建设管理流程,预防事故发生,保障人民群众生命财产安全。根据《国家发展改革委等部门关于进一步提升电动汽车充电基础设施服务保障能力的实施意见》(发改能源规〔2022〕53号)《关于加快居民区电动汽车充电基础设施建设的通知》(发改能源〔2016〕1611号)《广东省人民政府关于加快新能源汽车产业创新发展的意见》(粤府〔2018〕46号)等有关规定,结合我市实际,形成本工作指引如下:
一、总体要求
按照“生命至上、科学统筹”及“谁拥有谁负责、谁改造谁负责、谁使用谁负责、谁收益谁负责”相结合的原则,有效推动既有住宅物业小区电动汽车充电基础设施(以下简称“充电设施”)建设,鼓励房地产开发企业、业主委员会、物业服务企业等多方群体支持充电设施建设,分批推进充电设施集中建设工作,全力解决充电难问题,加快形成“布局合理、标准统一、智能高效、管理规范”的充电设施管理体系,满足广大业主对电动汽车充电需求。
二、适用范围
(一)本文所指的既有住宅物业小区地下汽车库是指自发文之日起,完善工程竣工验收备案手续并已投入使用的或者消防验收、消防验收备案(若抽中经抽查合格的)但未完善工程竣工验收备案手续的,且有物业服务企业提供管理服务住宅小区的地下、半地下汽车库。
(二)充电基础设施包含:
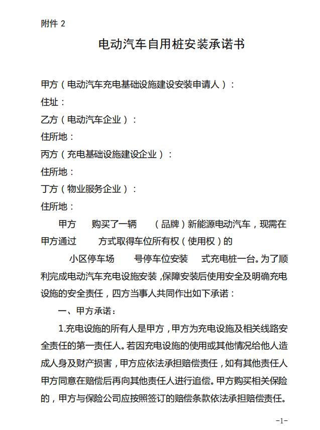
1.自用充电基础设施(以下简称“自用桩”),指购买和使用电动汽车的个人,在其拥有所有权或使用权的专用固定停车位上建设的充电桩及接入上级电源的相关设施。
2.共用充电基础设施(以下简称“共用桩”),指房地产开发企业、物业服务企业或充电基础设施运营商(以下简称“运营商”)等单位,在住宅小区物业管理区域内地下、半地下车库建设的为全体业主提供服务的充电桩及接入上级电源的相关设施。
3.既有住宅物业小区充电设施建设适用《电动汽车分散充电设施工程技术标准》GBT51313-2018(以下简称《国标》)。
三、基本要求
(一)房地产开发企业应充分发挥主体作用,对开发的房地产项目情况进行评估,利用现有停车位与场地,开展充电基础设施的建设和运营工作。
(二)业主委员会(以下简称“业委会”)应统筹业主需求。业委会应及时了解业主、物业使用人的意见和建议,收集小区业主安装电动汽车充电桩的意见和建议,代表业主在物业服务企业的协助下推进电动汽车充电基础设施建设。
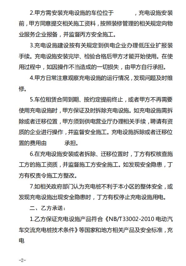
(三)物业服务企业应主动作为,一是主动公示公开本小区既有停车位消防设施、供电系统情况,积极配合并协助业主或委托建设单位进行充电设施安装过程中的勘验、设计及集中改造工作。二是根据业主需求,利用公共停车位建设相对集中的公共充电设施并提供充电服务。三是如需进行停车位改造,应充分征求改造区域涉及部位等有关业主意见,达成统一意见后方可实施改造。四是建立完善电动汽车充电设施管理制度,加强对充电基础设施的日常消防安全检查,坚决杜绝用户私拉电线、违规用电、不规范建设施工等行为,及时消除安全隐患。
(四)充电设施所有权人是建设安装、使用、维护充电设施的安全管理第一责任人,在建设安装及使用过程中应充分尊重各方意见,主动应对、解决因本人本单位改造、建设、安装充电基础设施而引发的投诉纠纷,维护邻里和谐。
四、建设管理
既有住宅物业小区房地产开发企业、私人用户、业委会或物业服务企业等相关申请主体为申请人。充电设施建设流程为:意向申报、现场勘验、改造研判、交付设计、施工建设、竣工验收、安装申请、安装施工、维护运营等九个阶段(如不涉及改造,可跳过交付设计、施工建设、竣工验收阶段)。房地产开发企业等拥有多个固定车位产权主体可结合实际情况委托相关单位进行充电设施改造。改造安装过程中所产生的费用由“谁委托、谁改造、谁安装、谁付费”。
(一)意向申报。
对计划安装汽车充电桩的申请人,应先向业委会或物业服务企业申报书面安装意向需求;如申请人仅为车位使用权人,则需征得车位所有权人同意;如申请人为业委会或物业服务企业则省略此步。
(二)现场勘验。
业委会或物业服务企业在接到意向需求后,应在小区内发布公示公告,进一步掌握小区业主或相关单位安装汽车充电设施的意向和数量,然后会同由申请人委托的供电企业和具备资质的消防技术服务机构,依据《国标》的要求对既有小区停车场、汽车库的供配电和消防安全情况进行现场勘验,判断是否具备设置充电基础设施的安装条件。
(三)改造研判。
1.现有配电设施无法满足充电基础设施用电报装申请的:产权为供电企业的,应由供电企业配合相关方提出解决方案;产权为用电用户的,应由用电用户组织相关方提出解决方案。
消防安全条件未能满足要求的:应委托有相关资质的单位提出解决方案。
2.在安装充电基础设施前需要进行改造的停车位,应合理统筹,如有条件的,可集中进行片区改造;需改造的停车位如较为分散,可由停车位产权人进行协调置换至集中区域。
3.申请人、业委会和物业服务企业应及时对改造资金来源进行研究,可考虑利用社会资本、业主自筹等方式进行资金筹措。
4.在改造过程中涉及物业管理区域内共有部分的改造、改建或有关共有和共同管理权利的其他重大事项,应按物业管理有关法律法规的规定执行。
(四)交付设计。
如符合改造条件,在资金筹措到位后,由申请人物色具备资质的设计单位对充电基础设施改造项目按照相关技术标准进行设计。
物业服务企业应指定专人积极配合设计和施工,提供相关图纸或指认停车区域内电源位置及暗埋管线的走向,同时对设置充电设施区域进行有效统筹。
在人防工程内改造充电基础设施项目的,不得破坏人防设备设施,不得影响人防工程防护效能,不得擅自在人防工程围护结构穿墙打洞。如因引入外接电源线缆确实需要穿墙打洞的,或是充电设施安装过程中有影响工程防护效能的,须由具备相应人防设计资质的设计机构编制人防工程改造方案,按照人防工程改造程序,报请市人防主管部门批准后实施。
(五)施工建设。
申请人选择有相应资质的建设企业,按照确认后的充电基础设施改造设计方案进行工程建设,涉及人防工程改造程序的,还应报请市人防主管部门批准。小区物业服务企业应为施工提供便利。施工过程中对小区共用部位、共用设施造成损坏的,施工方应承担相应的修复及赔偿责任。
对属于《建设工程消防设计审查验收管理暂行规定》(住建部令第51号)第十四条规定的特殊建设工程的改造项目,在施工前应依法依程序报辖区住建部门消防设计审查。
(六)竣工验收。
1.充电设施改造工程施工完成后,由各方责任主体进行竣工验收并出具相关验收报告。申请人、建设安装单位会同小区物业服务企业完成充电基础设施验收和试充电确认。
2.根据《建设工程消防设计审查验收管理暂行规定》(住建部令第51号),对属于特殊建设工程的改造项目,应依法依程序报辖区住建部门消防验收;对属于其他建设工程的改造项目在竣工验收合格之日起五个工作日内,应当按建设工程消防备案抽查制度向辖区住建部门申报备案。
(七)安装申请。
1.充电基础设施改造验收合格后,申请人向物业服务企业提出电动汽车充电设施安装申请。物业服务企业在收到以下申请材料后,应及时出具同意安装的证明材料。
(1)自用桩所需材料包括:申请书、验收报告、消防验收或消防验收备案证明、申请人有效身份证明、购车证明、车位权属证明(一年以上(含一年)使用权证明)、停车位(库)平面图或现场环境照片。
(2)共用桩所需材料包括:申请书、验收报告、企业营业执照、停车位平面图或现场环境图、产权人同意建设共用桩的证明。
2.在自用桩安装前,电动汽车车主、电动汽车企业、充电基础设施建设企业和物业服务企业可签订电动汽车自用桩安装承诺书(见附件2)。
3.对于自用桩,由申请人或其委托的电动汽车企业向所在区域供电营业厅提出用电报装申请;对于共用桩,由房地产开发企业、物业服务企业或运营商等单位向所在区域供电营业厅提出用电报装申请。
房地产开发企业等拥有多个固定车位产权主体可按“一表一车位”的模式统一打包向所在区域供电营业厅提出用电报装申请。
4.已完成充电基础设施改造的既有住宅物业小区,后期需安装充电基础设施的其他申请人,如涉及费用问题,应与已付费或已成功安装的申请人进行协商妥当后,再进行安装申请。安装区域应在已符合条件的区域内。
(八)安装施工。
申请人需按照确认后的供电方案,组织安排有相应资质的建设企业或专业技术人员进行充电基础设施的安装,小区物业应为施工提供便利。如在施工过程中对小区共用部位、共用设施造成损坏的,申请人应负责相关设施的修复及赔偿。
(九)运营维护。
1.充电基础设施所有权人应对充电基础设施进行定期维护保养,采取有效措施防止在充电基础设施使用过程中侵害第三者权益。电动汽车企业在协议期内为用户提供自用桩维护保养。充电基础设施所有权人也可与小区物业服务企业签订服务协议,由小区物业服务企业协助管理、维护充电基础设施,为用户提供相关服务。
2.充电基础设施所有权人、物业服务企业或运营商可以通过购买商业保险规避相应风险。
五、其他事项
住建部门应对需安装改造的车位提供消防技术咨询指导意见并明确改造所涉及的消防技术标准;消防救援部门应对建设完成的充电基础设施加强监督检查;供电部门应对用电安全进行监督管理。
本指引自2026年1月1日起执行,有效期2年。
附件:







切换行业





正在加载...



