10月27日,张家界市发展和改革委员会发布关于公开征求《张家界市电动汽车充换电基础设施发展规划(2025-2028年)(征求意见稿)》意见的公告。
文件指出,本次规划范围为张家界市永定区、武陵源区全域,26个乡镇和街道,总面积2571.38平方公里。规划基准年为2025年,规划期限为2025年至2028年。
按照统筹规划、科学布局、适度超前、有序建设,统一标准、通用开放,依托市场、创新机制的原则,力争到2028年基本建成适度超前、车桩相随、智能高效的充电基础设施体系,满足新增9000多台新能源汽车充电需求,同时满足全市19362辆新能源汽车的充电需求。
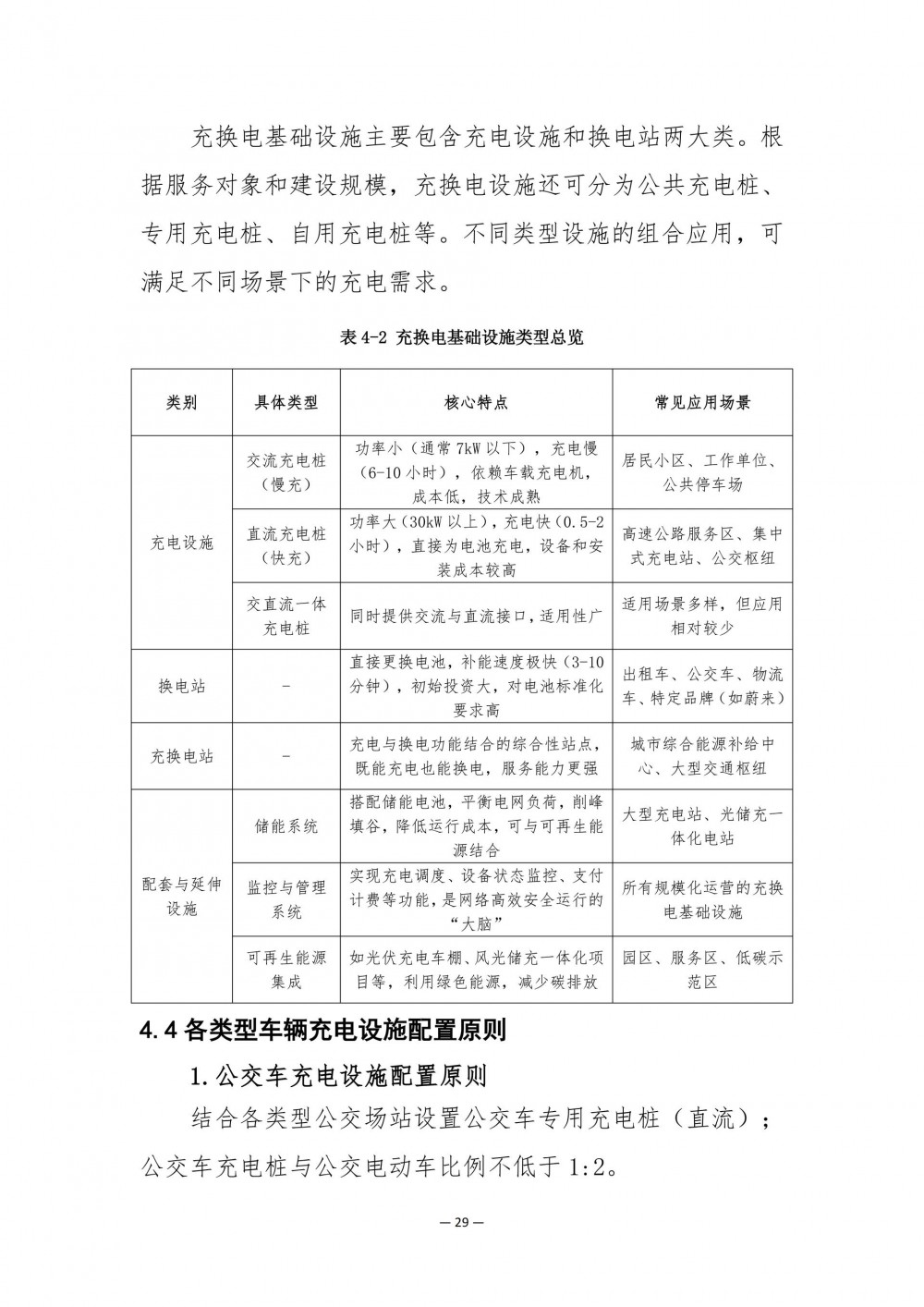
居住区:建设以智能有序慢充为主、应急快充为辅的充电基础设施。以城市为单位加快制定居住区管理指南。(1)新建居住社区停车位 100%建设充电设施或预留安装条件,预留安装条件时需将管线和桥架等供电设施建设到车位以满足直接装表接电需要,同时需满足电力负荷需求;(2)存量小区具备条件的固定停车位,按照“应装尽装”的原则加快补齐短板,按照不低于停车位 5%建设充电设施;(3)针对存量少、电力增容困难且有充电需求的居住社区,在周边合理范围内科学规划公共充换电设施,补建停车位及充电桩纳入老旧小区综合整治完善类项目。
公共区:建设以快充为主的公共充电设施和换电设施。(1)新建公共建筑按照不低于配建停车位 35%的比例建设充电基础设施,预留安装条件时需将管线和桥架等供电设施建设到车位以满足直接装表接电需要,同时需满足电力负荷需求。
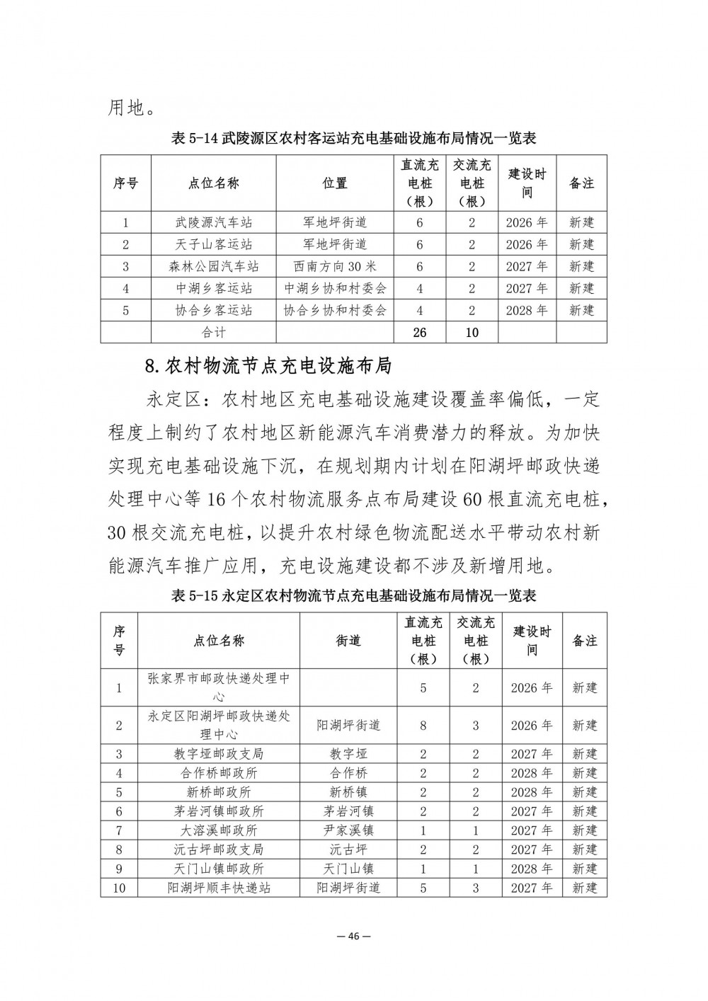
乡镇、农村地区:因地制宜布局快慢结合的充换电基础设施,加快实现在适宜使用新能源汽车的农村地区有效覆盖。在乡镇政府驻地、集镇建成区选择人流量较大的区域,如农贸市场、乡镇卫生院、中心校、党政机关、供电所等周边,根据电网容量按照不低于停车位 10%的比例合理布局快充基础设施。
公路沿线:建设以快充为主的公共充电设施和换电设施。(1)新建高速公路服务区应同步建设充电基础设施,按照不低于停车位总数 50%的比例配建快速充电桩或预留充电设施接口,加快推广智能移动充电桩。(2)加快既有高速公路服务区充电基础设施改造,按照不低于停车位总数 30%的比例预留建设安装条件,新增设施原则上应采用大功率充电技术。
产业园区、旅游景区:建设快慢结合的公共充电设施。(1)鼓励产业园区建设提供光伏发电、储能、充电一体化的充电基础设施。(2)加快旅游景区公共充电基础设施建设,全县 3A 级以上景区实现配建充电基础设施全覆盖,4A级以上景区设立电动汽车公共充电区域。
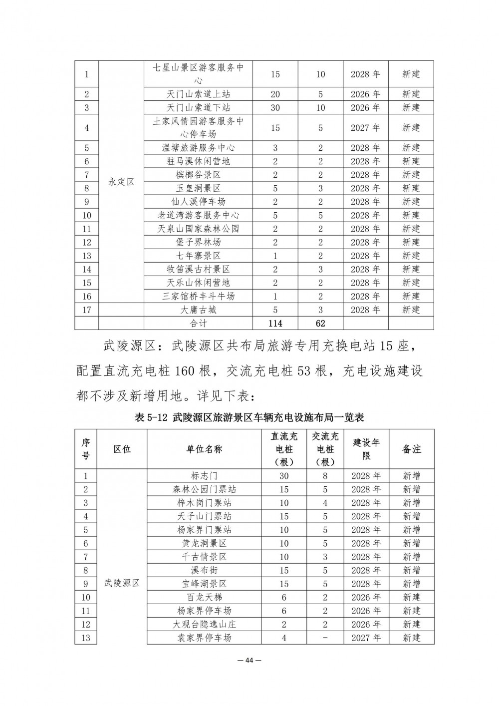
规划结合张家界市国土空间总体规划,在公共停车设施用地地块内设置独立占地的集中式充电站。到 2028 年,永定区规划设置独立占地的集中式充电站 4 座,共计 125 个充电桩,其中直流快充充电桩 95 根,交流充电桩 30 根,武陵源区不单独设置独立集中式充电站。

全文如下:

关于公开征求《张家界市电动汽车充换电基础设施发展规划(2025-2028年)(征求意见稿)》意见的公告
为贯彻落实省、市政府关于加快推进电动汽车充换电基础设施建设的决策部署,科学谋划我市充电基础设施发展布局,提升运营管理水平,助力绿色出行和城市低碳发展,我委组织编制了《张家界市电动汽车充换电基础设施发展规划(2025-2028 年)(征求意见稿)》,现公开向社会征求意见,欢迎各界人士提出宝贵的意见和建议。
一、公开征求意见时间
2025年10月27日至 2025年11月14日。
二、征求意见内容
《张家界市电动汽车充换电基础设施发展规划(2025-2028年)(征求意见稿)》。
三、意见反馈方式
(一)电子邮箱。请将意见建议发送至 zjjnyk@126.com,邮件主题请注明“《张家界市电动汽车充换电基础设施发展规划(2025-2028年)(征求意见稿)》”。
(二)函件。来函请寄至永定区子午路376号张家界市发展和改革委员会能源科410室(邮编:427000),并注明“《张家界市电动汽车充换电基础设施发展规划 (2025-2028 年)(征求意见稿)》”。联系人:漆兴富,联系电话:0744-8222747。
为便于更好沟通和吸纳意见,请建议人注明姓名、联系方式等信息。感谢您对我市电动汽车充换电基础设施发展工作的关心与支持!
特此公告。
附件:《张家界市电动汽车充换电基础设施发展规划 (2025-2028 年)(征求意见稿)》.pdf
张家界市发展和改革委员会
2025年10月27日

























































































切换行业





正在加载...



