说到补贴,很多人都是哑巴吃黄连,有苦说不出。大家都知道我国是最早启动新能源汽车财政补贴的国家之一,但是最近新能源汽车补贴政策开始退坡的话题谈论的非常火热,这让很多人感到焦虑不安。
但是与此同时,随着新能源汽车春天的到来,国家对新能源汽车的大力支持大家也是看在眼里,从2015年开始,随着国家政策的出台,全国各地的新能源政策可谓是如雨后春笋般破土而出,让人应接不暇。这时候你们估计就要问了,一边退补,一边政策支持,新能源汽车该何去何从?别急,记者这就给你们一一分析。
退出补贴,新能源汽车市场状况分析
退补这个话题一直都在沸沸扬扬的传播着,但是为什么一些企业还是会抱有期望呢。显然一方面是补贴会带动产销的变化;另一方面则关系着企业的资金链的安全与稳定。
一直靠政策靠补贴快速发展起来的我国新能源汽车产业,在逐渐失去许多行业羡慕的“优厚待遇”后,行业发展会出现“刹车”吗?一些业内人士表示,补贴额度的降低,势必影响新能源汽车的市场表现。
其实我们从已经出台新能源汽车补贴的城市中我们明显看到三个特征,要么地方汽车产业实力强、经济发展较好,比如北京、上海、广州、深圳、武汉、长春、福建、江苏、沈阳等地;要么环保压力较大,比如海口、昆明。
对于很多城市来说,在当前新能源汽车企业产能布局初定的形势下,如果不背负经济必须转型的压力,如果没有太大的把握吸引企业到地方投资建厂,停止损失绝对是上策。
当前私人领域新能源汽车消费已占主流,卖的越多意味着补的越多,地方政府已意识到这一点,例如上海已经对单家车企可接受补贴的销量上限进行限制。
在公共领域,每个城市公交车总数及每年更新量是有限的(根据城市大小不同,一般2000-20000辆,单车八年报废),补贴电动公交车有助于缓解环保压力还能支撑面子工程,这也是石家庄取消所有补贴也要保留对电动公交补贴的原因。
从这点上看,对大多数地方政府而言,未来私人领域先于公共领域退出补贴是个大概率事件,当前未补贴政策的地方政府也可能迫于形势及压力单独对公共领域提供支持。
当然以上都是记者猜测退补之后市场可能发生的种种变化。记者认为其实从另外一方面来讲,退补不一定是坏事。新能源市场鱼龙混杂,补贴政策的退坡让那些浑水摸鱼想单凭补贴来赚取金钱的小企业消失在市场,作为汽车企业首先是要加强技术创新能力,掌握核心技术、核心资源。制造让人们安心的新能源汽车。
2016年全国各地政策大力出台 新能源汽车市场依旧光明
以下为记者为大家搜集2016年全国各地政策
重庆
政策文件:《重庆市新能源汽车与智能汽车产业集群发展规划》
主要内容:重庆市到2020年,实现产销新能源汽车15万辆、智能汽车50万辆,形成千亿元产值。
辽宁
政策文件:《辽宁省人民政府办公厅关于加快新能源汽车推广应用的实施意见》
主要内容:到2020年全省新能源汽车推广应用达到20000辆以上,公共领域普遍应用新能源汽车。
沈阳
政策文件:《沈阳市新能源汽车推广应用财政补助资金管理办法(暂行)》
主要内容:沈阳市对纯电动乘用车、插电式混合动力乘用车、纯电动专用车、插电式混合动力专用车、燃料电池汽车原则上按照中央与地方1:0.9的比例进行补助;非公交纯电动客车、插电式混合动力客车按照中央与地方1:0.7的比例进行补助。补助资金总额不超过车辆全价的60%。
青岛
政策文件:《青岛市新能源汽车产业发展规划(2014-2020年)》
主要内容:到2017年,初步建成生产规模较大的新能源汽车产业基地,新能源汽车年产能5万辆。到2020年,建成国内领先的新能源汽车产业集聚区,新能源汽车年产能12万辆。
河南
政策文件:关于印发《河南省城市公交车成品油价格补助和节能与新能源公交车运营补助专项资金管理办法》的通知
主要内容:设立“节能与新能源公交车运营补助专项资金”,对纳入工信部“新能源汽车推广应用工程推荐车型目录”、年运营里程≥3万公里的新能源公交车及非插电式混合动力公交车,根据实际推广数量发放运营补贴。补贴的车辆类型包括纯电动公交车、插电式混合动力(含增程式)公交车、燃料电池公交车、超级电容公交车、非插电式混合动力公交等。其中,纯电动公交车和插电式混合动力(含增程式)公交车根据车体长度划分三个不同的补贴级别。纯电动公交车每辆每年补贴4-8万元,插电式混合动力公交每辆每年补贴2-4万元。燃料电池公交车每辆每年补助6万元,超级电容公交和非插电式混合动力公交车每辆每年补贴2万元。
政策文件:河南省人民政府办公厅关于加快新能源汽车推广应用及产业化发展的实施意见
主要内容:2016—2020年,全省推广新能源汽车分别不低于1.8万辆(标准车,下同)、2.2万辆、2.8万辆、3.8万辆、5万辆,且推广的新能源汽车数量占全省新增及更新的汽车总量比例不低于1.5%、2%、3%、4%、5%。
甘肃
政策文件:《甘肃省新能源汽车补贴资金管理办法》
主要内容:财政补贴标准按中央财政补贴标准的60%执行,其中:省级财政按照中央财政补贴标准的35%补贴,市(州)、县(市、区)财政按中央财政补贴标准的25%补贴。补贴标准随中央补助退坡政策按年度调整。市(州)与所辖县(市、区)的分担比例由各地自行确定。中央和省、市、县新能源汽车财政补贴总额最高不超过车辆销售价格的50%。
兰州
政策文件:《兰州市使用和推广新能源汽车(纯电动)实施意见》
主要内容:中央和省、市、县新能源汽车财政补贴总额最高不超过车辆销售价格的50%。
河北
政策文件:《河北省加快新能源汽车产业发展和推广应用若干措施》
主要内容:将机关公务车、机要通信车、执法执勤巡逻车、环卫车、邮政车、校车、城乡公交车(含农村客运车)、城市物流配送车、出租车9类新能源汽车纳入公共服务领域范围,在推广期内省级财政按国家补贴标准1∶1比例对购车用户予以补贴。对消费者购置的符合政策要求的新能源汽车,免征车辆购置税、车船税,免收车辆牌照费。
石家庄
政策文件:《关于调整石家庄市2016年新能源汽车推广应用财政补贴政策的通知》
主要内容:
1、 是截止本通知印发之日(含当日),对今年以来我市已购买并取得车辆牌照的公共服务领域新能源汽车用户,按石家庄市人民政府办公厅印发的《加快新能源汽车产业发展和推广应用若干措施》(石政办发〔2016〕25号)及省财政厅、工业和信息化厅《关于省级新能源汽车推广应用补贴资金政策的通知》(冀财建〔2016〕80号)精神执行,在享受中央补贴的同时,市财政按照中央财政补贴标准1∶0。5的比例给予补贴,各级财政拨款的行政事业单位购置新能源汽车不享受市级财政补贴。中央财政和地方财政补贴总额不超过购车价款的80%。
2、 是自本通知印发之日起,对以后购买新能源汽车的用户,除继续享受中央有关补贴政策外,市财政(含省)只对主城区内购买新能源纯电动城市公交车给予适度补贴,其他车辆不再补贴。
唐山
政策文件:唐山市省级新能源汽车推广应用补助资金兑补办法
主要内容:符合所列条件的新能源汽车在享受中央财政补贴的同时,省财政对新能源公交车和公共服务领域用新能源汽车(公共服务领域用新能源汽车种类由省新能源汽车推广应用部门联席会议研究确定)按照中央财政补贴标准1:1的比例,其他领域用新能源汽车按照中央财政补贴标准1:0.5的比例,给予购车用户补贴。
虽然最近新能源市场退补引起一系列的争执,但是全国各地的政策依旧穷出不层。某位行业人士认为,“补贴政策的退坡,正在形成强大的倒逼式的正能量。补贴导向将让位于市场导向,让位于创新导向。优胜劣汰作用将被强化,真正能站住脚的,将是那些具有创新能力、掌握核心技术、具有品牌效应的企业”。由此看来,一手是退补,一手是政策大力支持,这未尝不是一件好事。
~说到补贴,很多人都是哑巴吃黄连,有苦说不出。大家都知道我国是最早启动新能源汽车财政补贴的国家之一,但是最近新能源汽车补贴政策开始退坡的话题谈论的非常火热,这让很多人感到焦虑不安。
但是与此同时,随着新能源汽车春天的到来,国家对新能源汽车的大力支持大家也是看在眼里,从2015年开始,随着国家政策的出台,全国各地的新能源政策可谓是如雨后春笋般破土而出,让人应接不暇。这时候你们估计就要问了,一边退补,一边政策支持,新能源汽车该何去何从?别急,记者这就给你们一一分析。
退出补贴,新能源汽车市场状况分析
退补这个话题一直都在沸沸扬扬的传播着,但是为什么一些企业还是会抱有期望呢。显然一方面是补贴会带动产销的变化;另一方面则关系着企业的资金链的安全与稳定。
一直靠政策靠补贴快速发展起来的我国新能源汽车产业,在逐渐失去许多行业羡慕的“优厚待遇”后,行业发展会出现“刹车”吗?一些业内人士表示,补贴额度的降低,势必影响新能源汽车的市场表现。
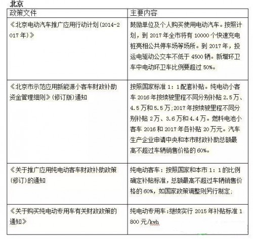
其实我们从已经出台新能源汽车补贴的城市中我们明显看到三个特征,要么地方汽车产业实力强、经济发展较好,比如北京、上海、广州、深圳、武汉、长春、福建、江苏、沈阳等地;要么环保压力较大,比如海口、昆明。
对于很多城市来说,在当前新能源汽车企业产能布局初定的形势下,如果不背负经济必须转型的压力,如果没有太大的把握吸引企业到地方投资建厂,停止损失绝对是上策。
当前私人领域新能源汽车消费已占主流,卖的越多意味着补的越多,地方政府已意识到这一点,例如上海已经对单家车企可接受补贴的销量上限进行限制。
在公共领域,每个城市公交车总数及每年更新量是有限的(根据城市大小不同,一般2000-20000辆,单车八年报废),补贴电动公交车有助于缓解环保压力还能支撑面子工程,这也是石家庄取消所有补贴也要保留对电动公交补贴的原因。
从这点上看,对大多数地方政府而言,未来私人领域先于公共领域退出补贴是个大概率事件,当前未补贴政策的地方政府也可能迫于形势及压力单独对公共领域提供支持。
当然以上都是记者猜测退补之后市场可能发生的种种变化。记者认为其实从另外一方面来讲,退补不一定是坏事。新能源市场鱼龙混杂,补贴政策的退坡让那些浑水摸鱼想单凭补贴来赚取金钱的小企业消失在市场,作为汽车企业首先是要加强技术创新能力,掌握核心技术、核心资源。制造让人们安心的新能源汽车。
2016年全国各地政策大力出台 新能源汽车市场依旧光明
以下为记者为大家搜集2016年全国各地政策



重庆
政策文件:《重庆市新能源汽车与智能汽车产业集群发展规划》
主要内容:重庆市到2020年,实现产销新能源汽车15万辆、智能汽车50万辆,形成千亿元产值。
辽宁
政策文件:《辽宁省人民政府办公厅关于加快新能源汽车推广应用的实施意见》
主要内容:到2020年全省新能源汽车推广应用达到20000辆以上,公共领域普遍应用新能源汽车。
沈阳
政策文件:《沈阳市新能源汽车推广应用财政补助资金管理办法(暂行)》
主要内容:沈阳市对纯电动乘用车、插电式混合动力乘用车、纯电动专用车、插电式混合动力专用车、燃料电池汽车原则上按照中央与地方1:0.9的比例进行补助;非公交纯电动客车、插电式混合动力客车按照中央与地方1:0.7的比例进行补助。补助资金总额不超过车辆全价的60%。
青岛
政策文件:《青岛市新能源汽车产业发展规划(2014-2020年)》
主要内容:到2017年,初步建成生产规模较大的新能源汽车产业基地,新能源汽车年产能5万辆。到2020年,建成国内领先的新能源汽车产业集聚区,新能源汽车年产能12万辆。
河南
政策文件:关于印发《河南省城市公交车成品油价格补助和节能与新能源公交车运营补助专项资金管理办法》的通知
主要内容:设立“节能与新能源公交车运营补助专项资金”,对纳入工信部“新能源汽车推广应用工程推荐车型目录”、年运营里程≥3万公里的新能源公交车及非插电式混合动力公交车,根据实际推广数量发放运营补贴。补贴的车辆类型包括纯电动公交车、插电式混合动力(含增程式)公交车、燃料电池公交车、超级电容公交车、非插电式混合动力公交等。其中,纯电动公交车和插电式混合动力(含增程式)公交车根据车体长度划分三个不同的补贴级别。纯电动公交车每辆每年补贴4-8万元,插电式混合动力公交每辆每年补贴2-4万元。燃料电池公交车每辆每年补助6万元,超级电容公交和非插电式混合动力公交车每辆每年补贴2万元。
政策文件:河南省人民政府办公厅关于加快新能源汽车推广应用及产业化发展的实施意见
主要内容:2016—2020年,全省推广新能源汽车分别不低于1.8万辆(标准车,下同)、2.2万辆、2.8万辆、3.8万辆、5万辆,且推广的新能源汽车数量占全省新增及更新的汽车总量比例不低于1.5%、2%、3%、4%、5%。
甘肃
政策文件:《甘肃省新能源汽车补贴资金管理办法》
主要内容:财政补贴标准按中央财政补贴标准的60%执行,其中:省级财政按照中央财政补贴标准的35%补贴,市(州)、县(市、区)财政按中央财政补贴标准的25%补贴。补贴标准随中央补助退坡政策按年度调整。市(州)与所辖县(市、区)的分担比例由各地自行确定。中央和省、市、县新能源汽车财政补贴总额最高不超过车辆销售价格的50%。
兰州
政策文件:《兰州市使用和推广新能源汽车(纯电动)实施意见》
主要内容:中央和省、市、县新能源汽车财政补贴总额最高不超过车辆销售价格的50%。
河北
政策文件:《河北省加快新能源汽车产业发展和推广应用若干措施》
主要内容:将机关公务车、机要通信车、执法执勤巡逻车、环卫车、邮政车、校车、城乡公交车(含农村客运车)、城市物流配送车、出租车9类新能源汽车纳入公共服务领域范围,在推广期内省级财政按国家补贴标准1∶1比例对购车用户予以补贴。对消费者购置的符合政策要求的新能源汽车,免征车辆购置税、车船税,免收车辆牌照费。
石家庄
政策文件:《关于调整石家庄市2016年新能源汽车推广应用财政补贴政策的通知》
主要内容:
1、 是截止本通知印发之日(含当日),对今年以来我市已购买并取得车辆牌照的公共服务领域新能源汽车用户,按石家庄市人民政府办公厅印发的《加快新能源汽车产业发展和推广应用若干措施》(石政办发〔2016〕25号)及省财政厅、工业和信息化厅《关于省级新能源汽车推广应用补贴资金政策的通知》(冀财建〔2016〕80号)精神执行,在享受中央补贴的同时,市财政按照中央财政补贴标准1∶0。5的比例给予补贴,各级财政拨款的行政事业单位购置新能源汽车不享受市级财政补贴。中央财政和地方财政补贴总额不超过购车价款的80%。
2、 是自本通知印发之日起,对以后购买新能源汽车的用户,除继续享受中央有关补贴政策外,市财政(含省)只对主城区内购买新能源纯电动城市公交车给予适度补贴,其他车辆不再补贴。
唐山
政策文件:唐山市省级新能源汽车推广应用补助资金兑补办法
主要内容:符合所列条件的新能源汽车在享受中央财政补贴的同时,省财政对新能源公交车和公共服务领域用新能源汽车(公共服务领域用新能源汽车种类由省新能源汽车推广应用部门联席会议研究确定)按照中央财政补贴标准1:1的比例,其他领域用新能源汽车按照中央财政补贴标准1:0.5的比例,给予购车用户补贴。
虽然最近新能源市场退补引起一系列的争执,但是全国各地的政策依旧穷出不层。某位行业人士认为,“补贴政策的退坡,正在形成强大的倒逼式的正能量。补贴导向将让位于市场导向,让位于创新导向。优胜劣汰作用将被强化,真正能站住脚的,将是那些具有创新能力、掌握核心技术、具有品牌效应的企业”。由此看来,一手是退补,一手是政策大力支持,这未尝不是一件好事。全傻瓜式操作
切换行业




正在加载...


