近日,伊犁哈萨克自治州人民政府办公厅发布《伊犁州直加快推进充电基础设施体系建设实施方案》,文件指出,坚持“政府引导、市场主导、统筹规划、适度超前”原则,科学布局充电设施,适度超前建设大功率充电设施。发挥国有企业示范引领作用,鼓励社会资本参与,形成多元化投资运营模式。结合机关院所、企事业单位、典型小区、商业建筑停车场、高速公路服务区、重点旅游场所等不同场景需求,加快州直充电基础设施建设,推动新能源汽车产业高质量发展,助力州直经济社会绿色低碳转型。
到2030年,建成覆盖广泛、规模适度、结构合理、功能完善的高质量充电基础设施体系,新能源汽车充电便利性显著提升,基本满足州直新能源汽车充电需求。
在规范建设经营主体、加快重点区域建设、完善充电设施类型、加快充电服务平台建设、加快补强城镇配电网等多个重点任务上采取行动。
鼓励在具备条件的区域建设集中式充换站,谋划布局一批公共超充设施,提高设施的通用性和兼容性。在电网接入容量允许的前提下,优先建设快充桩或超充桩,特别是适度超前布局建设单枪充电功率达到250千瓦以上的大功率充电设施,进一步提升充电效率;针对公共区域的新建充电桩,鼓励相关经营主体逐步改建为快充桩或超充桩,积极打造智能有序大功率充电场站,最大化发挥公共停车场土地资源效益。积极推广“光储充放”多功能综合一体站建设,各类经营主体应按照市场规律公平定价,确保收益的同时,进一步增强群众“油换电”意愿,提升新能源汽车使用经济性。
加快补强城镇配电网。加强电网建设与改造,按照适度超前的原则,加快推进充电基础设施配套电网建设与改造,补齐供电短板,保持合理的容载比和供电裕度。梳理州直配电网薄弱区域,制定配电网补强工作方案。结合城镇老旧小区改造,加快存量居住社区充电基础设施建设;加大新建住宅小区配套电力建设,在部分老旧小区改造、新建住宅项目的规划报批、施工图审查、竣工验收等环节中,将配套充电桩基础设施及电力作为硬性要求;大力推广应用智能充电基础设施,将智能有序充电纳入充电基础设施功能范围和居住区新建充电基础设施建设条件,引导新能源汽车在低谷时段有序充电,并接受电网调控,缓解配电网供电压力。在停车位、电力容量等资源紧张的小区,鼓励开展充电基础设施“统建统服”,统一提供建设、运营和维护等服务,推广“临近车位共享”“分时共享”“多车一桩”等共享模式。
附通知:

关于印发《伊犁州直加快推进充电基础设施体系建设实施方案》的通知
霍尔果斯经济开发区管委会,自治州直属各县市人民政府,自治州人民政府各部门、直属机构,州直属各企事业单位,奎屯-独山子经济技术开发区、伊犁国家农业科技园区、都拉塔口岸、那拉提景区管委会:
《伊犁州直加快推进充电基础设施体系建设实施方案》已经自治州人民政府同意,现印发你们,请结合实际认真贯彻落实。
伊犁哈萨克自治州人民政府办公厅
2025年11月10日
伊犁州直加快推进充电基础设施体系建设实施方案
为贯彻落实《国务院办公厅关于进一步构建高质量充电基础设施体系的指导意见》(国办发〔2023〕19号)、《国家发展和改革委员会办公厅国家发展等关于促进大功率充电设施科学规划建设的通知》(发改办能源〔2025〕632号)、《新疆维吾尔自治区人民政府办公厅关于印发〈加快构建自治区高质量充电基础设施体系的实施方案〉的通知》(新政办发〔2024〕37号)等文件精神,积极响应国家“双碳”战略和新能源汽车产业发展政策,加快构建覆盖州直、布局合理、智能高效的新能源汽车充电网络,切实解决群众充电难题,促进绿色交通发展,结合州直实际,制定本方案。
一、总体要求
坚持“政府引导、市场主导、统筹规划、适度超前”原则,科学布局充电设施,适度超前建设大功率充电设施。发挥国有企业示范引领作用,鼓励社会资本参与,形成多元化投资运营模式。结合机关院所、企事业单位、典型小区、商业建筑停车场、高速公路服务区、重点旅游场所等不同场景需求,加快州直充电基础设施建设,推动新能源汽车产业高质量发展,助力州直经济社会绿色低碳转型。
到2030年,建成覆盖广泛、规模适度、结构合理、功能完善的高质量充电基础设施体系,新能源汽车充电便利性显著提升,基本满足州直新能源汽车充电需求。
二、重点任务
(一)规范建设经营主体。鼓励各类社会投资主体参与州直充电桩基础设施建设和运营。通过竞争性程序选定若干家资质好、信誉好、实力强的公司,负责州直增量充电基础设施的建设和运营管理。通过申请地方政府专项债券、融资贷款和自筹等方式解决资金来源问题,提高项目可持续性。(责任单位:州发展改革委、财政局、国资委、招商引资服务企业工作组。按照职责分工负责,相关工作均需要各县市负责落实,以下不再列出)
(二)加快重点区域建设。鼓励有条件的机关院所、企事业单位、工业园区等部门根据职工充电需求开展内部充电基础设施建设。全面梳理州直和县市党政机关事业单位、A级以上旅游景区、高速公路服务区、省级及以上工业园区及企业、县市城市公共停车场等区域充电桩安装现状、计划安装数量和项目需求清单。每季度掌握市场需求并制定方案,加快推进重点区域充电基础设施建设。新建住宅小区配建停车位应100%建设充电设施或预留建设安装条件(包括电力管线预埋至车位、电表箱位置预留、电力容量预留)。新建大型公共建筑物配建停车场、社会停车场建设充电设施或预留建设安装条件的车位比例不低于15%。(责任单位:州发展改革委、工业和信息化局、住房和城乡建设局、自然资源局、交通运输局、文广旅局、国资委、机关事务管理局)
(三)完善充电设施类型。鼓励在具备条件的区域建设集中式充换站,谋划布局一批公共超充设施,提高设施的通用性和兼容性。在电网接入容量允许的前提下,优先建设快充桩或超充桩,特别是适度超前布局建设单枪充电功率达到250千瓦以上的大功率充电设施,进一步提升充电效率;针对公共区域的新建充电桩,鼓励相关经营主体逐步改建为快充桩或超充桩,积极打造智能有序大功率充电场站,最大化发挥公共停车场土地资源效益。积极推广“光储充放”多功能综合一体站建设,各类经营主体应按照市场规律公平定价,确保收益的同时,进一步增强群众“油换电”意愿,提升新能源汽车使用经济性。(责任单位:州发展改革委、工业和信息化局、住房和城乡建设局、交通运输局、文广旅局、国资委、机关事务管理局、国网伊犁伊河供电有限责任公司)
(四)加快充电服务平台建设。积极运用发挥国网新疆电力有限公司负责承建运营的自治区智慧充电服务平台作用,促进公共和居住区充电基础设施全面接入,强化充电信息管理、研判和分析,同时为充电运营商提供无差别接入服务,推动充电服务便捷化、数字化、智能化,实现桩位公开共享、状态实时查询、价格公平公正、服务智能高效,着力解决群众“找桩难”问题。积极培育充电服务运营先进企业,构建充电站“星级评价”体系,定期发布星级站点评级结果,为新能源汽车车主选择充电站提供参考,着力解决部分充电运营商管理不规范、服务水平不高、用户投诉频繁等问题,不断提升充电设施运营服务水平。(责任单位:州发展改革委、国网伊犁伊河供电有限责任公司)
(五)加快补强城镇配电网。加强电网建设与改造,按照适度超前的原则,加快推进充电基础设施配套电网建设与改造,补齐供电短板,保持合理的容载比和供电裕度。梳理州直配电网薄弱区域,制定配电网补强工作方案。结合城镇老旧小区改造,加快存量居住社区充电基础设施建设;加大新建住宅小区配套电力建设,在部分老旧小区改造、新建住宅项目的规划报批、施工图审查、竣工验收等环节中,将配套充电桩基础设施及电力作为硬性要求;大力推广应用智能充电基础设施,将智能有序充电纳入充电基础设施功能范围和居住区新建充电基础设施建设条件,引导新能源汽车在低谷时段有序充电,并接受电网调控,缓解配电网供电压力。在停车位、电力容量等资源紧张的小区,鼓励开展充电基础设施“统建统服”,统一提供建设、运营和维护等服务,推广“临近车位共享”“分时共享”“多车一桩”等共享模式。(责任单位:州发展改革委、自然资源局、住房和城乡建设局、国网伊犁伊河供电有限责任公司)
(六)做好试点示范应用推广。在新能源汽车推广等基础条件较好的区域或应用场景开展充电基础设施示范区域建设,鼓励在机关院所、企事业单位、住宅小区、商业建筑停车场、高速公路服务区、重点旅游场所等区域,探索试点充电基础设施建设运营模式,进一步发挥示范引领作用,形成可复制、可推广的规模化发展模式,将先进经验做法在州直范围内推广,全面提升州直充电基础设施覆盖范围。充分发挥基层社区、业主委员会等协调作用,建立“一站式”协调推动和投诉处理机制,各街道(社区)应加强对业主(居民)的宣传引导,普及充电设施安全使用知识,协调解决业主在安装个人充电桩过程中可能出现的邻里纠纷、物业阻挠等问题,营造良好社会氛围。(责任单位:州住房和城乡建设局、交通运输局、文广旅局、机关事务管理局)
(七)加强质量安全监管。各县市要落实属地安全职责,充电设施产权(运营)单位对本单位的安全生产承担主体责任。属于经营性充电设施的,应将运营服务安全管理贯穿于运营服务全过程,建立安全生产责任体系,实施风险分级管控与隐患排查治理,预防和杜绝生产安全事故。属于非经营性充电设施的,业主要切实履行安全管理主体责任,同时可通过购买商业保险规避风险。充电设施建设运营主体应确保设施设备质量合格,并向住建部门申请必要的许可、验收,同时向消防部门报备。(责任单位:州发展改革委、工业和信息化局、自然资源局、住房和城乡建设局、交通运输局、文广旅局、应急管理局、消防救援支队、国网伊犁伊河供电有限责任公司)
三、保障措施
州直各有关部门要强化对各自分管领域的工作指导和监督检查,持续跟踪解决重点难点问题(州直部门在充电基础设施备案和建设过程中职责详见附件)。州自然资源、林草、住建以及各县市要在规划、用地等方面给予全面支持,进一步简化相关审批手续办理流程,满足充电基础设施及配套电网建设用地需要。州住建、应急、消防等部门要结合工作职能,加强对充电基础设施及其场所的安全监管,指导和督促充电设施运营企业和个人落实安全管理要求。
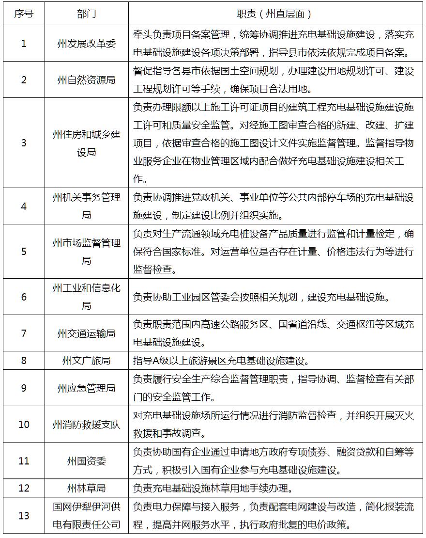
附件:州直部门在充电基础设施备案和建设过程中职责清单
附件
州直部门在充电基础设施备案和建设过程中职责清单

切换行业



正在加载...



