数据显示,2018年前10个月我国锂电产能为113.90亿已超越2017年全年,我国
锂电池行业规模持续扩大,产业发展催生上下游联动,产业链逐渐成熟。不过,安全性问题也成为制约锂离子电池发展的主要瓶颈。为此,国家工信部出台两份新文件,对锂电池行业进行规范和监管。
2019年1月25日,工信部发布《锂离子电池行业规范条件(2018年本)》和《锂离子电池行业规范公告管理暂行办法(2018年本)》两份文件对锂离子电池行业的发展做出规划和指导,两份文件将在2019年2月15日被正式执行!
规范限制条件
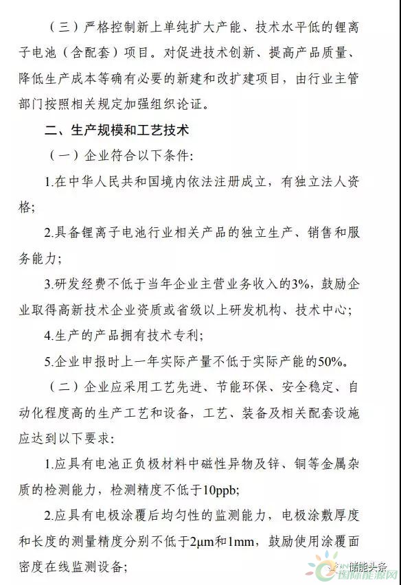
第一份文件明确限制了锂离子电池项目的建设地,禁止其在自然保护区、饮用水水源保护区、生态功能保护区,已划定的永久基本农田等国家法律法规禁止的地区开展锂离子电池项目建设。不仅如此,文件还对企业资质进行了规范,相关企业的研发经费不得低于其营业收入的3%,申报产能不能低于实际产能的50%,相关产品必须取得技术专利权,严格限制新增单纯扩大产能、技术水平低的锂离子电池(含配套)项目。
此外,第一份文件还对企业在工艺先进性、节能环保、安全稳定、自动化程度等方面提出了9项更具体的要求:
1.应具有电池正负极材料中磁性异物及锌、铜等金属杂 质的检测能力,检测精度不低于10ppb;
2.应具有电极涂覆后均匀性的监测能力,电极涂敷厚度 和长度的测量精度分别不低于2μm和1mm,鼓励使用涂覆面 密度在线监测设备;
3.应具有电极剪切后产生毛刺的监测能力,测量精度不低于1μm;
4.应具有电极烘干工艺技术,含水量控制精度不低于 10ppm;
5.应具有电极卷绕或叠片的自动化生产能力,电极对齐度的控制精度不低于1mm;
6.应具有注液过程中温湿度和洁净度等环境条件控制能力;
7.应具有电池装配后的内部短路高压测试(HI-POT)在线检测能力;
8.对于由多个单体电池或模组串并联组成的电池组,应具有单体电池开路电压、内阻等一致性评估能力,测量精度 分别不低于1mV和1mΩ;
9.应具有电池组保护板功能在线检测能力。
鼓励创新发展
在质量管理方面,企业产品应满足现行标准、联合国《关于危险货物运输的建议书—试验和标准手册》第 III 部分 38.3 节要求,并经具有相应资质的检测机构检验合格。企业还要有质量检测能力和完善的质量标准化管理体系。
在鼓励企业智能化发展方面,第一份文件提出四项措施:
(一)鼓励企业加强顶层设计,促进自动化装备升级,推动自动化水平提高。
(二)鼓励企业推动生产设备联网与数据采集,积极建设企业资源计划(ERP)、制造执行系统(MES)、供应商关系管理(SRM)、仓库管理系统(WMS)等信息化系统,推动企业数字化建设。
(三)鼓励企业将自动化、信息化及智能化等贯穿于设计、生产、管理和服务的各个环节。
(四)鼓励企业积极开展智能制造,降低运营成本,缩短产品生产周期,提高生产效率,降低产品不良品率,提高能源利用率。
第一份文件尤其重视防治锂离子电池生产过程中会给环境带来破坏,在绿色环保方面也明确了企业需要遵守的若干规定,如果发生重大安全或环保事故,企业取得相应资质也会被依法撤销。
流程清晰明确
第二份文件主要是从程序上对锂离子电池规范管理作出了规定,锂离子电池和电池组、正极材料、负极材料、隔膜、电解液生产企业都在管理范围,但要注意的是,新能源车用动力电池和电池组不在管理范围内。
第二份文件明确提出,企业现将材料申报给当地主管部门,当地主管部门收到材料后20天内会上报给工信部,工信部接到材料后60天内会组织相关专家对项目进行复核。为了保证已经通过审核的企业能一直满足规范要求的条件,每年3月31日前,企业要通过工业和信息化部锂离子电池行业公共服务平台(www.ldchy.cn)提交上年度自查报告,每半年报一次运行数据,纸质自查报告 同时向工业和信息化部递送1 份。
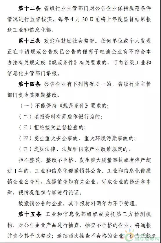
第二份文件明确了锂离子电池企业的退出机制。如果企业存在以下几种情况,就可能会失去相应的资质。
(一)不能保持《规范条件》要求的;
(二)填报资料有弄虚作假行为的;
(三)拒绝接受监督检查的;
(四)发生重大安全事故、重大环境污染事故的;
(五)违反法律、法规和国家产业政策规定的。
拒不整改、整改不合格、发生重大质量事故或者停产超过1年的,工业和信息化部撤销其公告。工业和信息化部撤销企业公告时,应提前告知有关企业,听取企业的陈述和申辩,视情况组织专家进行论证。被撤销公告的企业,其申报材料两年内不予受理。
原文如下:
附件一:
