当前位置: 充换电网 » 新能源汽车 » 电动汽车 » 正文

当升科技:2018年度业绩预告

日期:2019-01-09    来源:当升科技公告一览

国际充换电网

2019
01/09
15:46
文章二维码

手机扫码看资讯

关键词: 当升科技 2018年度业绩 动力电池材料企业

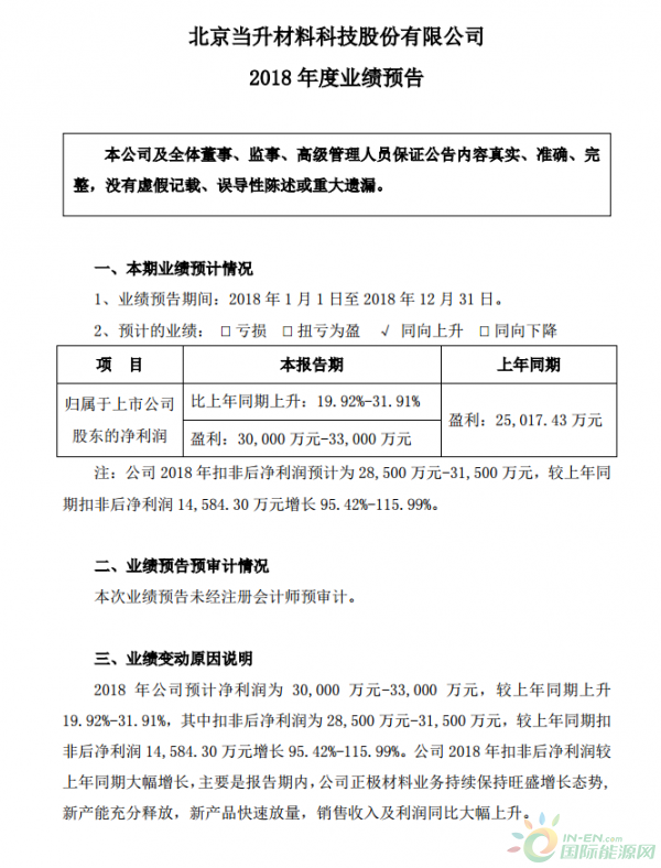
北京当升材料科技股份有限公司2018年度业绩预告
 
  证券代码:300073        证券简称:当升科技        公告编号:2019-001
 
  北京当升材料科技股份有限公司2018年度业绩预告
 
  本公司及全体董事、监事、高级管理人员保证公告内容真实、准确、完整,没有虚假记载、误导性陈述或重大遗漏。
 
  一、本期业绩预计情况
 
  1、业绩预告期间:2018年1月1日至2018年12月31日。
 
  2、预计的业绩:亏损  扭亏为盈√同向上升同向下降
 
  项  目                本报告期                  上年同期
 
  归属于上市公司比上年同期上升:19.92%-31.91%
 
  盈利:25,017.43万元
 
  股东的净利润  盈利:30,000万元-33,000万元
 
  注:公司2018年扣非后净利润预计为28,500万元-31,500万元,较上年同期扣非后净利润14,584.30万元增长95.42%-115.99%。
 
  二、业绩预告预审计情况
 
  本次业绩预告未经注册会计师预审计。
 
  三、业绩变动原因说明
 
  2018年公司预计净利润为30,000万元-33,000万元,较上年同期上升19.92%-31.91%,其中扣非后净利润为28,500万元-31,500万元,较上年同期扣非后净利润14,584.30万元增长95.42%-115.99%。公司2018年扣非后净利润较上年同期大幅增长,主要是报告期内,公司正极材料业务持续保持旺盛增长态势,新产能充分释放,新产品快速放量,销售收入及利润同比大幅上升。
 
  四、其他相关说明
 
  本次业绩预告是公司初步测算的结果,未经审计机构审计。2018年度业绩的具体数据将在本公司2018年年度报告中详细披露。敬请广大投资者谨慎决策,注意投资风险。
 
  特此公告。
 
  北京当升材料科技股份有限公司
 
  董事会
 
  2019年1月7日

 

返回 国际充换电网 首页

能源资讯一手掌握,关注 "充换电头条" 微信公众号

看资讯 / 读政策 / 找项目 / 推品牌 / 卖产品 / 招投标 / 招代理 / 发文章

扫码关注

0条 [查看全部]   相关评论

国际能源网站群

国际能源网 国际新能源网 国际太阳能光伏网 国际电力网 国际风电网 国际储能网 国际氢能网 国际充换电网 国际节能环保网 国际煤炭网 国际石油网 国际燃气网