北京作为新能源汽车的主销战场,2016年市场销量达5.8万辆,高居全国排名首位,占比高达25%。同时北京也是车企兵家必争之地,比亚迪、江淮、吉利、长安、奇瑞、东风、众泰等13家外地新能源车企纷纷入驻。这些车企在进京后的表现如何?我们将为您揭晓他们的成绩。
13家外地乘用车企进入北京目录,江淮/比亚迪/吉利位居前三
北京市从2014年开始实行新能源汽车目录制度,到了2015年,按照中央的要求,准入方式发生改变,由目录制改为备案制。截至2016年北京市备案目录共发布11批,共有20家企业的37款纯电动车型入选。其中,有13家外地车企的26款车型入选,占总车型的70%。
2016年底,国家新能源汽车补贴调整方案出台,方案要求地补额度不能超过中央补贴的50%,而且对新能源产品提出了更为严格的技术标准。为此,北京市调整了纯电动车补贴标准并对备案目录作了重新核定。2017年2月24日,《北京市示范应用纯电动小客车产品备案信息(2017年第1批)》发布,共有9家企业的16款车型入选。除了北汽外,比亚迪、长安、众泰、特斯拉、吉利、江淮六家外地车企率先入选。我们预计奇瑞、上汽、华晨宝马、宝马、华泰、海马等车企也会陆续进入北京目录。


从进京时间来看,比亚迪、上汽、江淮、长安、华晨宝马最先进入北京目录;从进入车型来看,比亚迪有5款车型,江淮、长安、吉利分别有3款车型,东风、特斯拉、华泰分别有2款车型,众泰、海马、宝马、华晨宝马、上汽均为1款车型。
值得注意的是,由于比亚迪E6、秦EV,荣威E50、长安E30、知豆等车型是老款已停售,这些企业主动申请将旧车型退出北京备案目录。
从获得补贴来看,除了宝马、特斯拉外资车企无法获得补贴外,华泰和海马汽车暂未获得补贴,其余9家车企均获得补贴;从获得补贴多少来看,江淮汽车、比亚迪、吉利位居前三,分别为江淮汽车6503辆车获得补贴29812.53万元,比亚迪5681辆车获得补贴21819.1,吉利2459辆车获得补贴13399.5。
9家外地乘用车企累计获得北京市补贴9.7亿元
3月21日,北京市经信委称,2017年北京市拟拨付第一批新能源汽车补助资金共涉及4066辆,拟拨付资金51789.135万元。在纯电动乘用车方面,奇瑞汽车、吉利汽车、众泰汽车、东风汽车、比亚迪、江淮汽车、上汽七家企业的3368辆车将分约1.7亿元补贴。
2016年北京市共拨付四批新能源汽车补助资金共涉及22457辆车,拨付资金约17亿元。其中北京本地车企(北汽、北京现代及北汽福田)涉及的9739辆车补贴资金约9亿元,比亚迪、江淮等8家外地新能源车企的12718辆获得补贴约8亿元,补贴资金占总额的47%。

截至目前,9家外地乘用车企的16086辆纯电动车,累计获得北京新能源汽车补贴9.7亿元。
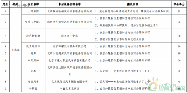
13家备案车企售后服务,上汽综合评分最高
2016年10月17-24日,北京新能源汽车产业协会有关专家对在京已通过备案的13家小客车企业售后服务机构从充电桩、标识及服务落实、办公场地、人力资源、维修设备五个方面进行了检查评分。


从综合评分来看,上汽集团的售后服务机构——北京联通隆福汽车销售服务有限公司综合得分98分位居首位,重庆长安的售后服务机构——北京新兴快马汽车服务有限公司综合得分95分位居第二。而华泰和奇瑞汽车的售后服务机构充电桩正常使用数量少于3个综合评分为零。
纯电动客车、专用车和出租车领域均有外地车企介入
北京市除了在纯电动乘用车领域实施备案目录外,在纯电动客车和专用车领域同样也实施备案目录制。
在2016年,北京市共发布5批纯电动客车备案目录,安凯、北汽福田、江苏九龙、宇通客车、南京金龙5个企业的13款车型入选。市场方面,2016年12月29日,通州区政府与比亚迪正式签署采购合同,率先采购350辆比亚迪纯电动公交车。至此,比亚迪纯电动公交车首次进入北京市场,取得市场推广的历史性突破。
北京共发布4批纯电动专用车备案目录,北汽、江苏奥新、上汽商用车、重庆瑞驰、河北长安汽车、南京金龙、北汽福田、东风汽车、唐骏欧铃、南京汽车等13个企业的17款车型入选。值得注意的是,重庆瑞驰、江苏奥新、河北长安汽车、北汽福田等纯电动专用车企业主动退出北京备案目录。
在出租车领域,2016年,比亚迪e5电动车首次打入北京出租车市场,在北京市区内运行。从2011年起,北京一些郊区已经就开始试运营电动出租车了。从2015年起,为治理日益严重的空气污染,北京市开始尝试在中心城区内启用纯电动出租车,首批投放了500辆纯电动车。
北京2017年将推广6万辆纯电动小客车。到2017年底,北京市新能源和清洁能源汽车应用规模力争达到20万辆。随着国家和地方补贴的逐步退坡,以及未来一汽、广汽、长城、江铃、力帆、东风日产等车企和外资车企的加入,北京新能源汽车市场竞争将日趋激烈。究竟谁能笑到最后,拭目以待。
切换行业





正在加载...



