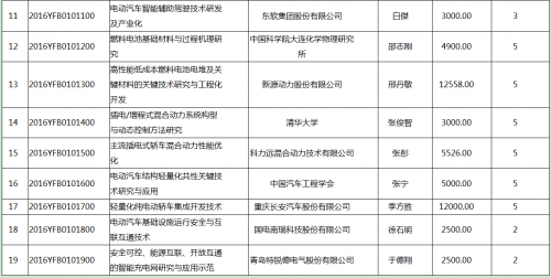
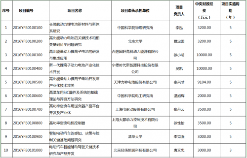
近日,科技部发布《关于对国家重点研发计划“新能源汽车”等10个重点专项2016年度项目安排进行公示的通知》,在新能源汽车领域有19个重点项目入选,包括新能源汽车智能化、轻量化、混合动力方向,以及动力锂电池、燃料电池等方向,覆盖了国轩高科、宁德时代、天津力神、科力远、特锐德、长安汽车、清华大学、北京大学、汽车工程学会等企业机构。
国家重点研发计划“新能源汽车”重点专项拟进入审核环节的2016年度项目公示清单
![J1R{$$G]S)]V05DNK5VG224](https://img.in-en.com/upload/201606/30/09-37-14-38-220204.png)

日期:2016-06-30 来源:第一电动网
能源资讯一手掌握,关注 "充换电头条" 微信公众号
看资讯 / 读政策 / 找项目 / 推品牌 / 卖产品 / 招投标 / 招代理 / 发文章
扫码关注
免责声明:本文仅代表作者本人观点,与国际储能网无关,文章内容仅供参考。凡本网注明"来源:国际储能网"的作品,均为本站原创,转载请注明“来源:国际储能网”!凡本网注明“来源:XXX(非国际储能网)”的作品,均转载自其它媒体,转载目的在于传递更多信息,并不代表本网赞同其观点和对其真实性负责。
如因作品内容、版权和其它问题需要同本网联系的,请在相关内容刊发之日起30日内进行,我们将第一时间进行删除处理 。联系方式:400-8256-198