近日,宁夏石嘴山市大武口区发展和改革局发布大武口区电动汽车充电基础设施建设实施方案(征求意见稿)。
文件指出,为践行“双碳”目标、赋能高质量发展,聚焦网络覆盖、服务效能、产业融合、安全规范四大关键,构建高质量电动汽车充电基础设施体系。
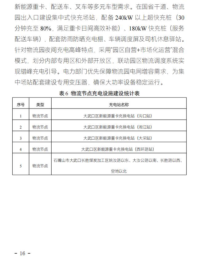
网络覆盖方面,打造全域均衡布局,中心城区构建便捷服务圈,重点区域实现全覆盖,同步完善新建与老旧小区充电配套,消除乡镇农村及景区服务盲区。
服务效能方面,深化提质增效,提升设施使用效率与高峰保障能力,建成统一智慧监管平台实现全流程数字化,依托区域风光资源推广“光储充一体化”模式,规范收费机制强化民生保障。
产业融合方面,培育“国企主导、民企参与”格局,带动配套产业集群发展助力工业转型,推动领域新能源汽车普及,引导私人绿色消费。
安全规范方面,严守安全底线,严格执行国家规范保障设施质量,建立全生命周期监管与隐患排查机制,构建多部门联动应急体系,完善信用监管制度。
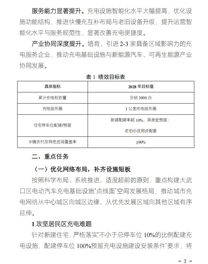
至2028年底,建成与新能源汽车保有量相匹配、与城乡发展相适应的充电基础设施体系,实现“三个提升”。
网络覆盖全面提升。实现居民区充电设施“应装尽装”,公共服务场所充电设施全覆盖,物流集散地等重点区域充电设施高密度覆盖,农村地区充电设施“村村全覆盖”。全区各类充电桩不少于3000台,形成“3公里充电服务圈”。
服务能力显著提升。充电设施智能化水平大幅提高,优化设施功能结构,推进快慢充互补布局与老旧设备升级,提升运营智能化水平与服务规范性,显著改善充电便捷度。
产业协同深度提升。培育、引进2-3家具备区域影响力的充电服务企业,推动充电基础设施与新能源汽车、可再生能源产业协同发展。
原文内容如下:
意见征集】大武口区发展和改革局关于《石嘴山市大武口区电动汽车充电基础设施建设实施方案(征求意见稿)》公开征求意见的公告
社会公众:
为加快推进我区电动汽车充电基础设施建设,完善充电服务网络,满足日益增长的电动汽车充电需求,助力绿色低碳发展,根据国家、自治区及石嘴山市关于电动汽车充电基础设施建设的相关政策要求,我局组织编制了《石嘴山市大武口区电动汽车充电基础设施建设实施方案(征求意见稿)》(以下简称《实施方案》)。为广泛凝聚社会共识,提高方案的科学性、合理性和可操作性,现向社会公开征求意见。有关单位和公众可在规定时间内通过以下方式提出意见和建议,我们将认真研究、充分吸纳,并对《实施方案》进行修改完善。有关意见建议请于2026年1月28日前通过电话、邮箱等方式反馈至大武口区发展和改革局。感谢您的参与和支持!
联系电话:0952-2017513
邮 箱:dwkqfgj@163.com
附件:石嘴山市大武口区电动汽车充电基础设施建设实施方案(征求意见稿)
大武口区发展和改革局
2025年12月30日
附件:























切换行业




正在加载...



