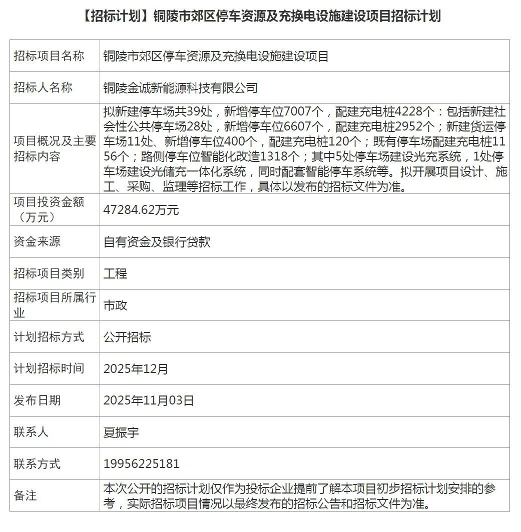
11月3日,铜陵市郊区停车资源及充换电设施建设项目招标计划正式发布。
据公告显示,该项目拟新建停车场共39处,新增停车位7007个,配建充电桩4228个:包括新建社会性公共停车场28处,新增停车位6607个,配建充电桩2952个;新建货运停车场11处、新增停车位400个,配建充电桩120个;既有停车场配建充电桩1156个;路侧停车位智能化改造1318个;其中5处停车场建设光充系统,1处停车场建设光储充一体化系统,同时配套智能停车系统等。拟开展项目设计、施工、采购、监理等招标工作,具体以发布的招标文件为准。
项目投资金额为47284.62万元,计划招标时间为2025年12月。
公告如下:

切换行业



正在加载...



