近日,江苏省启东市乡村振兴先行村(复南村)奖补项目-直流充电桩设备采购与安装项目市场询价公告(四次)发布。
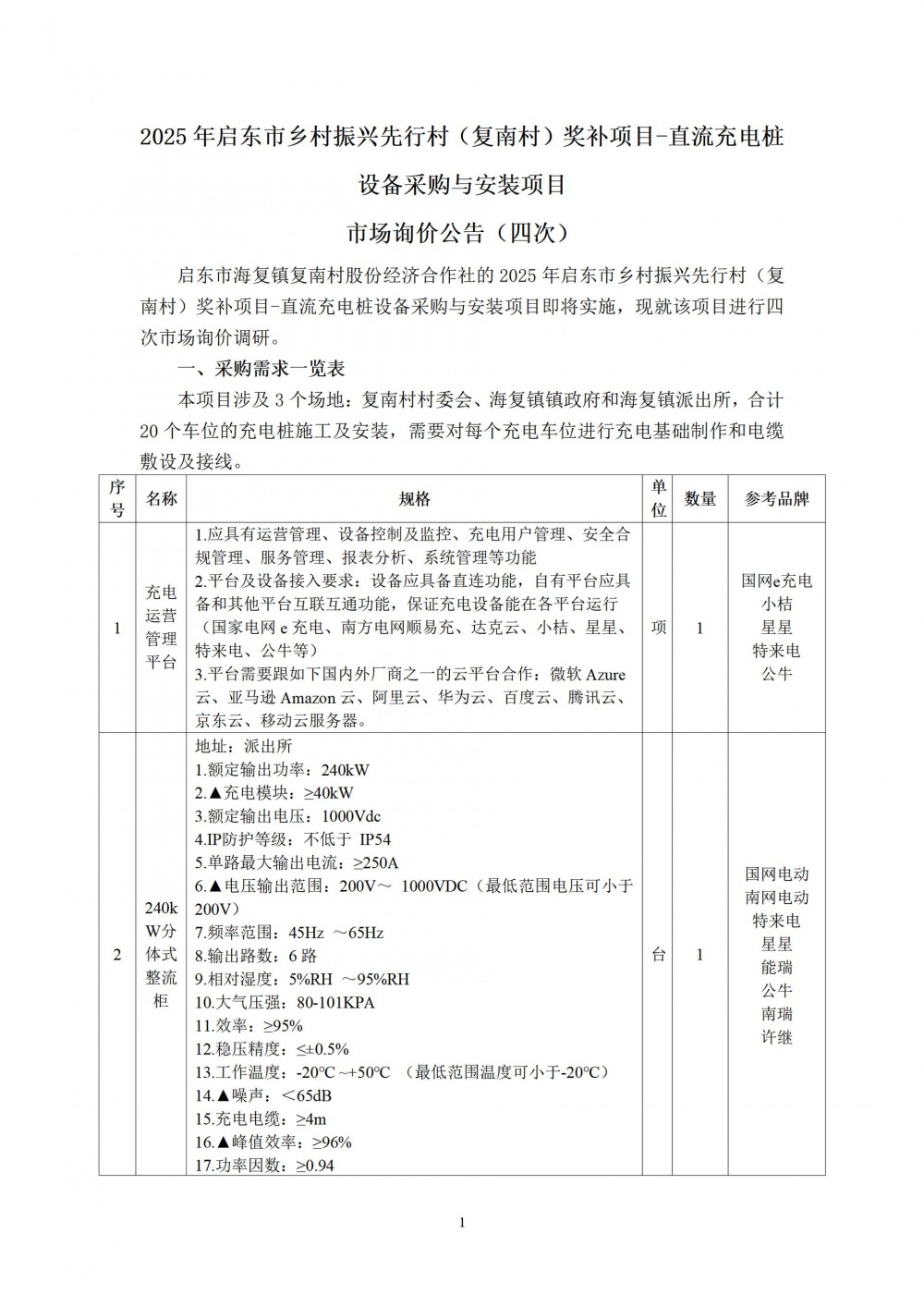
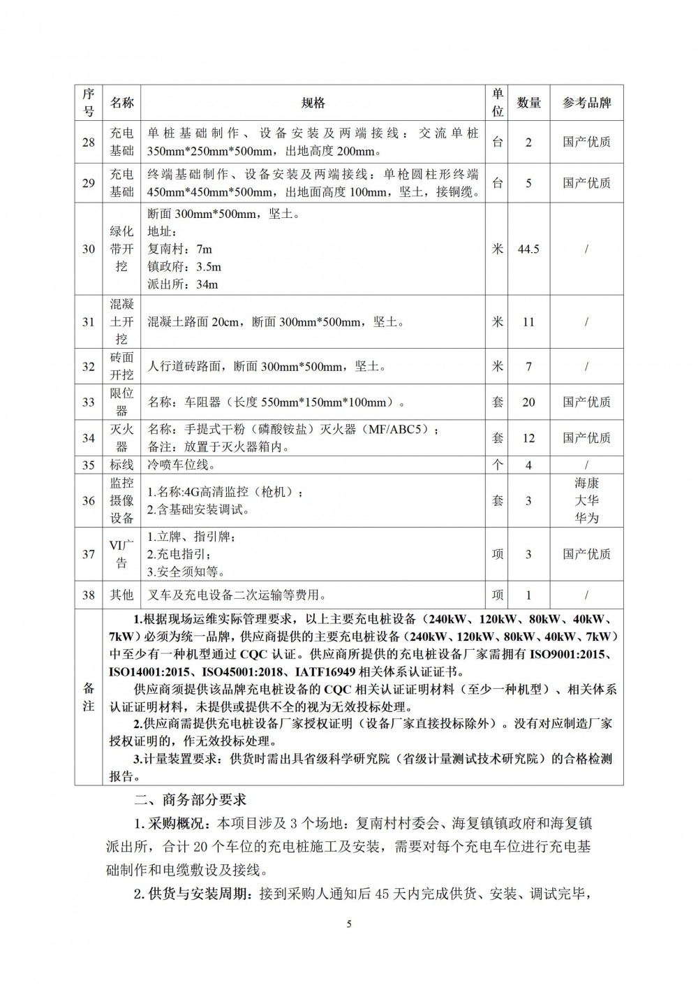
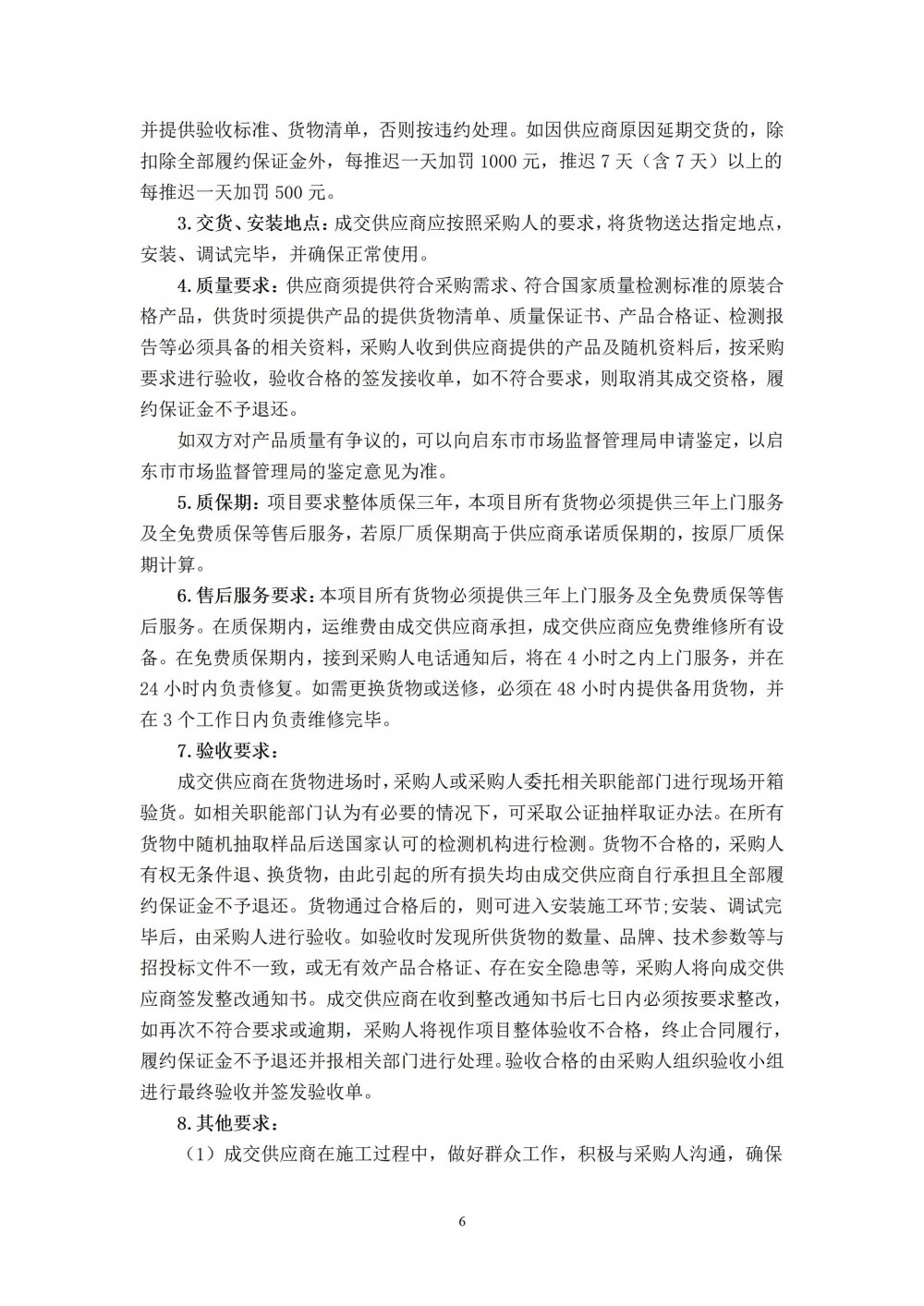
文件显示,本项目涉及3个场地:复南村村委会、海复镇镇政府和海复镇派出所,合计20个车位的充电桩施工及安装,需要对每个充电车位进行充电基础制作和电缆敷设及接线。
文件规定,供应商须提供符合采购需求、符合国家质量检测标准的原装合格产品,供货时须提供产品的提供货物清单、质量保证书、产品合格证、检测报告等必须具备的相关资料,采购人收到供应商提供的产品及随机资料后,按采购要求进行验收,验收合格的签发接收单,如不符合要求,则取消其成交资格,履约保证金不予退还。
具体如下:
2025年启东市乡村振兴先行村(复南村)奖补项目-直流充电桩设备采购与安装项目市场询价公告(四次)
启东市海复镇复南村股份经济合作社的2025年启东市乡村振兴先行村(复南村)奖补项目-直流充电桩设备采购与安装项目即将实施,现就该项目进行四次市场询价调研。详见附件。















切换行业



正在加载...



